内容介绍
内容介绍
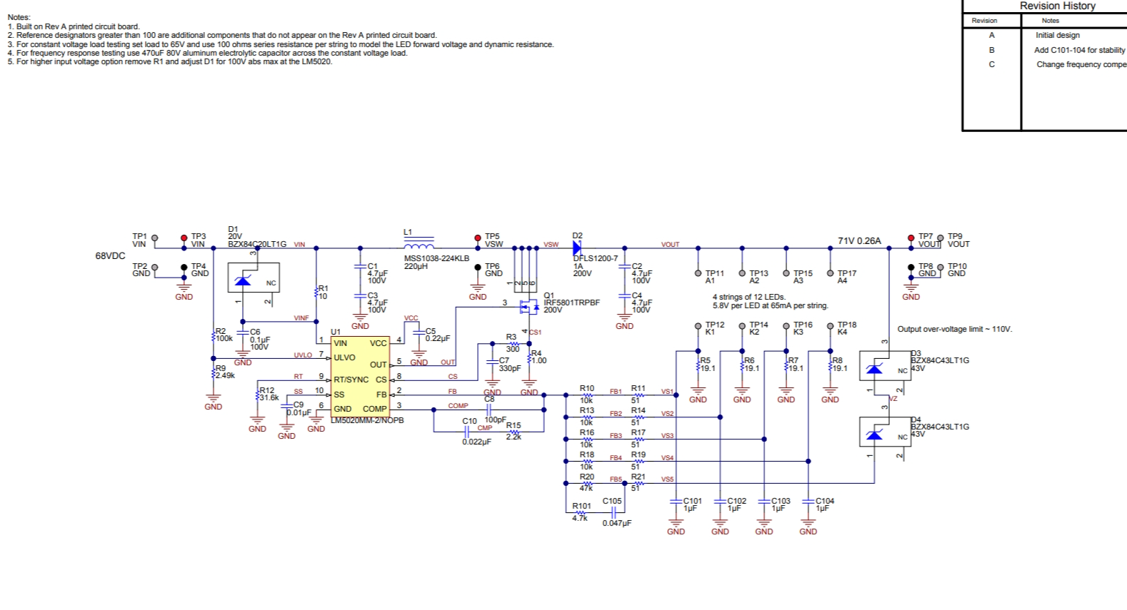
项目来源:用于 4 个 LED 灯串的升压转换器
PMP10505 是一款利用 LM5020-2 控制器的适用于 LED 的升压转换器。开关频率设置为 100 kHz,可在 18.5W 的额定输出功率下实现高效率。此设计的特性包括开关电流限制、输出过流限制和针对多个 LED 灯串的汇总反馈。恒定电流调节功能支持广泛变化的输出电压。PMP10505 是一款利用 LM5020-2 控制器的适用于 LED 的升压转换器。开关频率设置为 100 kHz,可在 18.5W 的额定输出功率下实现高效率。此设计的特性包括开关电流限制、输出过流限制和针对多个 LED 灯串的汇总反馈。恒定电流调节功能支持广泛变化的输出电压。
特性
- 恒定电流输出
- 针对多个灯串的汇总反馈
- 支持广泛变化的输出电压
- 输出过压限制
- 逐周期开关电流限制
- 可与外部时钟同步
- 热关断保护
- 可编程输入欠压锁定
附件下载
Assembly drawing-TIDRDV6.pdf
Assembly drawing-TIDRDV7.pdf
Bill of materials (BOM)-TIDRDV5.pdf
Gerber file-TIDCA18.zip
PCB layout-TIDRDV8.pdf
Schematic-TIDRDV4.pdf
原理图PDF
全屏
评论
0 / 100
查看更多
