内容介绍
内容介绍
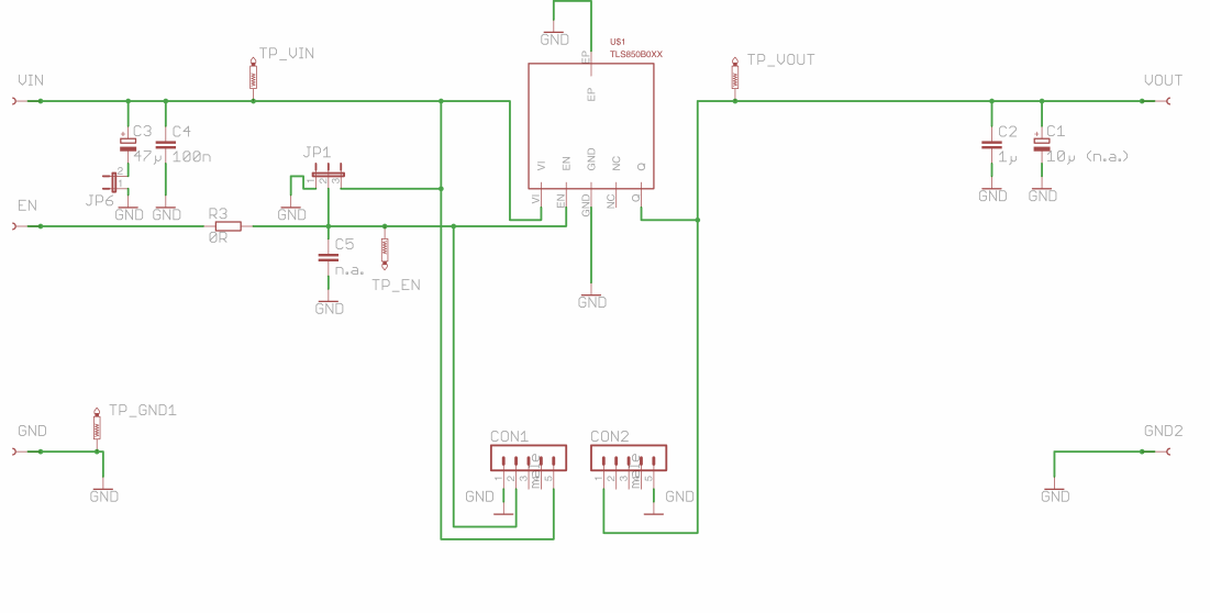
项目来源:TLS850B0TE50 BOARD
英飞凌的TLS850B0TE50演示板是一款高性能汽车低压差稳压器(LDO)的评估工具,专为那些需要直接连接到汽车电池的电子控制单元(ECU)设计。该演示板具备超低静态电流,通常为20 μA,有助于一级供应商满足原始设备制造商(OEM)对ECU电流消耗的限制。TLS850B0TEV50具有5.0V固定输出,演示板上已安装所有必要的外部组件,预配置以在稳压器的输出端提供稳定的5.0V电压。这个即插即用的解决方案使得用户可以轻松评估TLS850B0TEV50的性能。
附件下载
使用说明文件-TLS850B0 Demoboard User Guide-Infineon-Z8F57876664-TLS850B0TxVxx-UserManual-v01_01-EN.pdf
其他文件-TLS850B0TEV50 PSpice model-Infineon-TLS850B0TEV50-PSpice-TB-SimulationModels-v01_20-EN.zip
评论
0 / 100
查看更多
