内容介绍
内容介绍
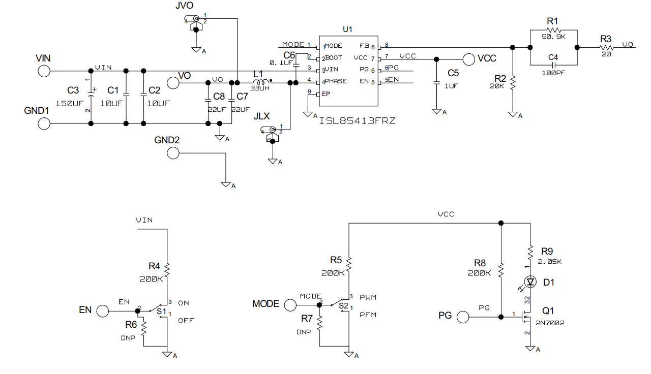
ISL85413EVAL1Z 评估套件是为 3.5V 至 40V 的电源负载点应用设计的演示平台。该套件专门用于展示 ISL85413,这是一款具有宽输入电压范围、低静态电流和高效率特性的同步降压稳压器,能够提供最大 300mA 的输出电流。这款稳压器采用小型化的 3mm x 3mm 8 Ld DFN 封装,并保持仅有 1mm 的最大高度,适合对空间要求严格的应用场景。
软硬件
元器件
附件下载
使用说明文件-isl85413eval1z-isl85412eval1z-user-guide.pdf
其他文件-isl85413-datasheet.pdf
参考设计文件-isl85413eval1z-design-files.zip
评论
0 / 100
查看更多

