集成MOSFET的6A耐辐射同步降压稳压器评估板
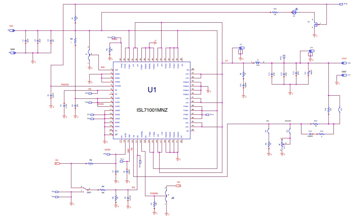
ISL71001MEVAL1Z 评估板用于评估 ISL71001M(一种塑料封装、耐辐射、高效、集成 MOSFET 的单片同步降压稳压器)和 ISL71001SLHM(一种塑料封装、耐辐射、高效、集成 MOSFET 的单片同步降压稳压器)。该单芯片电源解决方案可在 3V 至 5.5V 的输入电压范围内工作,并提供严格调节的输出电压,该输出电压可在 0.8V 至输入电压的 ~85% 之间进行外部调节。
标签
电源管理
开关DC-DC转换
降压型稳压器
评估板
Renesas
更新2024-07-18
22

内容介绍

ISL71001MEVAL1Z 评估板用于评估 ISL71001M(一种塑料封装、耐辐射、高效、集成 MOSFET 的单片同步降压稳压器)和 ISL71001SLHM(一种塑料封装、耐辐射、高效、集成 MOSFET 的单片同步降压稳压器)。该单芯片电源解决方案可在 3V 至 5.5V 的输入电压范围内工作,并提供严格调节的输出电压,该输出电压可在 0.8V 至输入电压的 ~85% 之间进行外部调节。

软硬件
元器件
ISL71001MN
集成MOSFET的6A耐辐射同步降压稳压器
附件下载
使用说明文件-isl71001meval1z-user-guide.pdf
其他文件-isl71001m-datasheet.pdf
其他文件-isl71001slhm-datasheet.pdf
参考设计文件-isl71001meval1z-design-files.zip
评论
0 / 100
查看更多
硬禾服务号
关注最新动态
0512-67862536
info@eetree.cn
江苏省苏州市苏州工业园区新平街388号腾飞创新园A2幢815室
苏州硬禾信息科技有限公司
Copyright © 2024 苏州硬禾信息科技有限公司 All Rights Reserved 苏ICP备19040198号