内容介绍
内容介绍
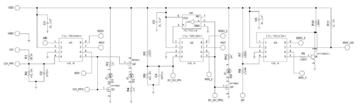
ISL705XRHEVAL1Z评估板是一个综合性设计平台,用于评估ISL705ARH、ISL705BRH和ISL705CRH三种5V监控电路。该平台集成了所有必要的电路,以便于表征关键性能参数,并支持对基本操作功能和常见应用场景的评估。这些IC属于抗辐射5.0V/3.3V监控电路系列,它们通过提供上电、断电和电压不足条件下的复位输出,独立的看门狗输出,精密阈值检测器以及低电平有效的手动复位输入,降低了监控微处理器系统中电源电压的复杂性,并提高了准确性和可靠性。
附件下载
使用说明文件-isl705xrheval1z-user-guide.pdf
其他文件-isl705xeh-isl705xrh-isl735xeh-isl706xeh-isl706xrh-isl736xeh-neutron-test-report.pdf
其他文件-isl705xeh-isl705xrh-isl735xeh-isl706xeh-isl706xrh-isl736xeh-see-test-report.pdf
其他文件-isl705xrh-isl705xeh-isl706xrh-isl706xeh-isl735xeh-isl736xeh-datasheet.pdf
其他文件-isl705xrh-isl705xeh-isl735xeh-total-dose-test-report.pdf
参考设计文件-isl705xrheval1z-design-files.zip
评论
0 / 100
查看更多
