内容介绍
内容介绍
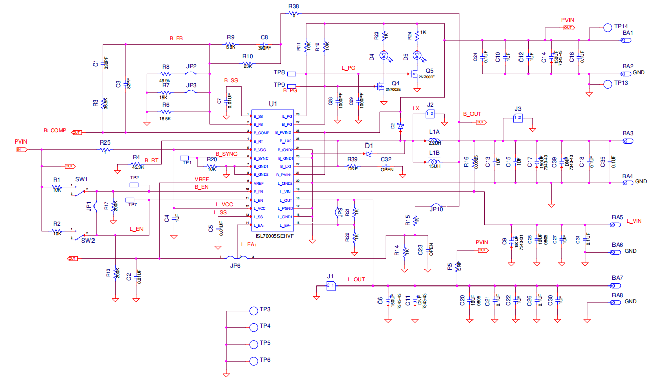
ISL70005SEHDEMO1Z 演示板是为展示 ISL70005SEH 集成电路的性能而设计的,该芯片是一款抗辐射的 3A 降压稳压器和 1A 源/汇 LDO。同样,此板也适用于演示 ISL73005SEH,这两者基于相同的硅芯片,但后者经过了不同级别的辐射保证筛选。该演示板专为 DDR 内存的 VDDQ 和 VTT 电源轨道应用配置,提供了通过跳线选择的 2.5V、1.8V 和 1.5V 降压稳压器输出电压选项,并且 LDO 输出电压能够跟踪降压稳压器输出电压的一半。操作此演示板仅需在 PVIN 端子提供单一的输入电源电压,其接受的输入电压范围是 3V 至 5.5V。
附件下载
其他文件-isl70005seh-isl73005seh-datasheet.pdf
其他文件-isl70005seh-isl73005seh-see-test-report.pdf
其他文件-isl70005seh-isl73005seh-total-dose-test-report.pdf
其他文件-isl70005sehdemo1z-demonstration-board-manual.pdf
参考设计文件-isl70005sehdemo1z-design-files.zip
评论
0 / 100
查看更多
