内容介绍
内容介绍
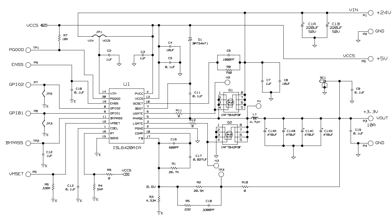
ISL6420A 是一款高级单同步降压 PWM 控制器,专为实现高性能 DC/DC 降压转换器的完整控制和保护方案而设计。该控制器采用电压模式控制,提供简单的单反馈回路,具备快速瞬态响应能力。它能够将输出电压精确调节至低至 0.6V,且在温度和线路电压变化下保持±1.0%的最大公差。ISL6420AEVALxZ 评估板针对标准电源的 12V 输入进行了优化,但也支持 4.5V 至 5.5V 或 5.5V 至 28V 的输入电压范围。板上提供的隔离端子便于连接输入源和负载,使其成为一个即插即用的测试平台。
附件下载
使用说明文件-isl6420aevalxz-user-guide.pdf
其他文件-isl6420a-datasheet.pdf
评论
0 / 100
查看更多
