内容介绍
内容介绍
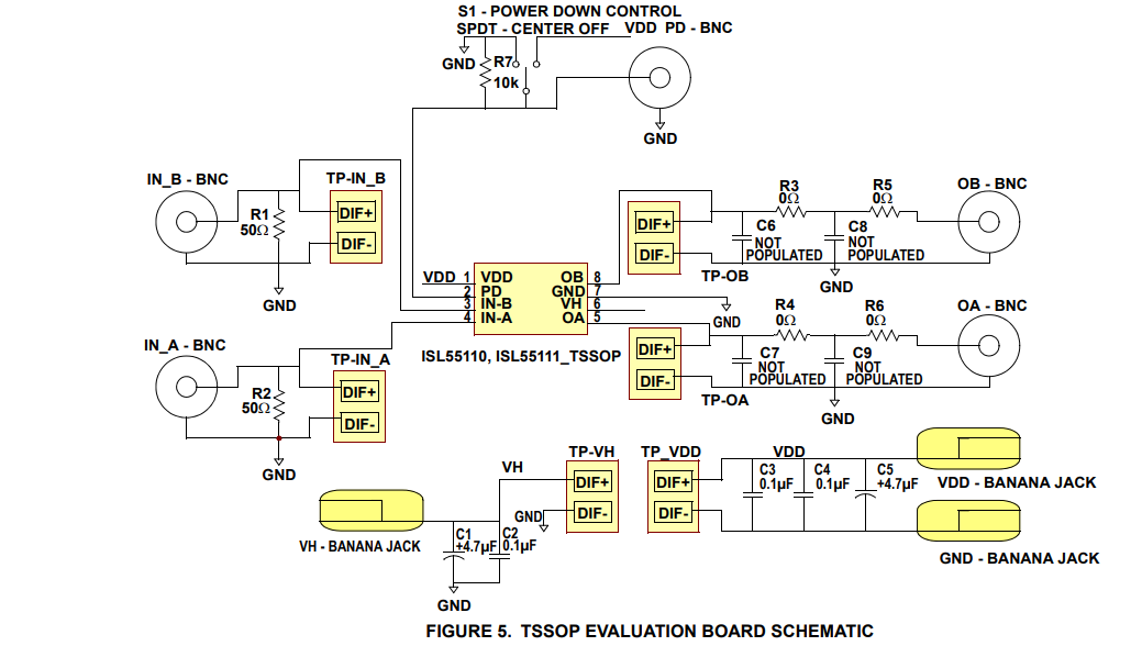
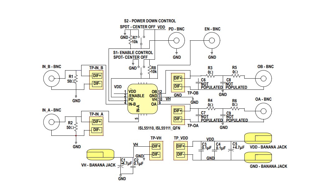
ISL55110EVAL1Z 评估板用于评估 ISL55110 双高速 MOSFET 驱动器。 ISL55110 适用于需要精确脉冲生成和缓冲的应用。目标应用包括超声波、CCD 成像、压电距离传感和时钟生成电路。 该器件具有宽输出电压范围和低导通电阻,可以驱动各种电阻和电容负载,具有快速上升和下降时间,允许高速运行和低偏斜,这是大型 CCD 阵列成像应用所必需的。
附件下载
使用说明文件-isl5511011eval1z-isl5511011eval2z-user-guide.pdf
其他文件-isl55110-isl55111-datasheet.pdf
其他文件-isl55110-spice-model.zip
评论
0 / 100
查看更多
