内容介绍
内容介绍
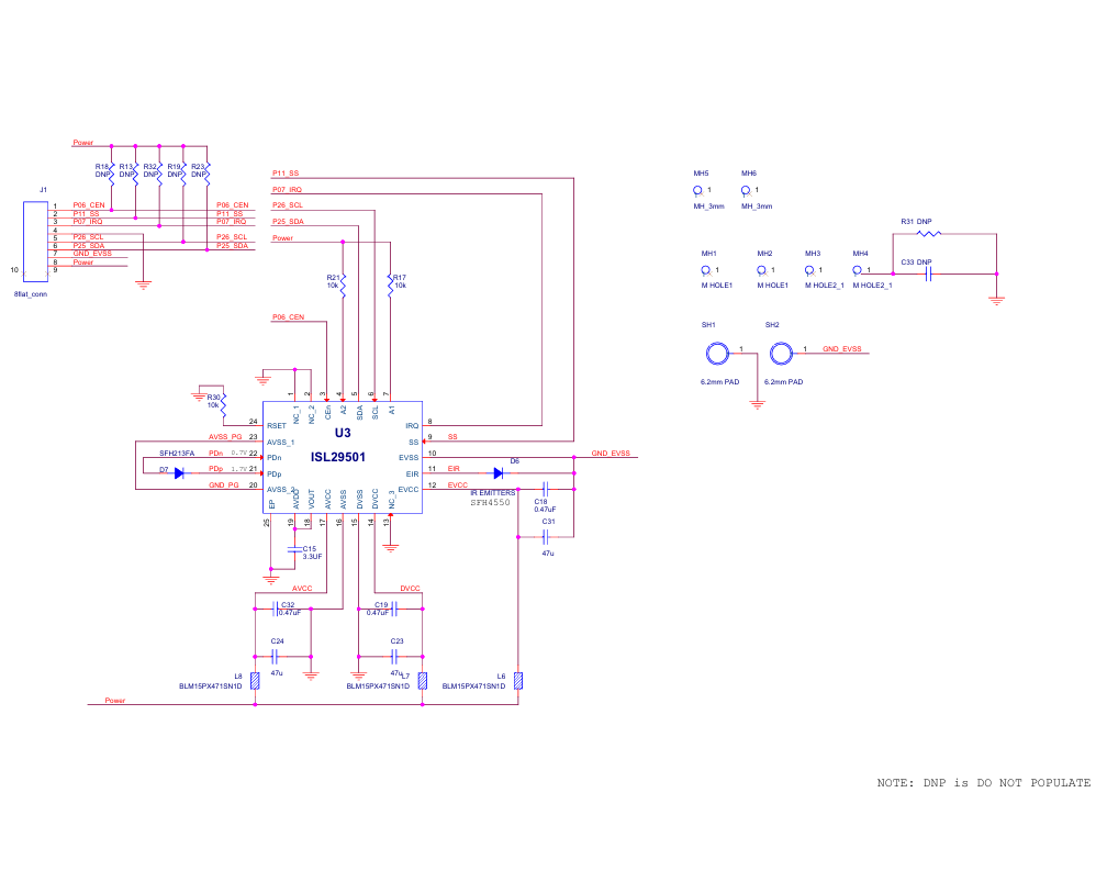
ISL29501-CS-EVKIT1Z 是一款用于距离测量的参考设计套件,由两个主要部分组成:一个光学板和一个控制器板。该套件集成了 ISL29501 飞行时间(ToF)信号处理芯片,与 OSRAM SFH 4550 红外发光 LED 和 OSRAM SFH 213FA 光电二极管相结合,以实现精确的距离测量。两个电路板通过扁平柔性电缆相互连接。此外,该套件还附带了一个 USB 闪存驱动器,其中包含了用于 PC 评估的软件和相关技术文档。ISL29501-CS-EVKIT1Z 套件允许用户快速评估 ISL29501 在高达 5 米范围内的传感系统性能。
软硬件
元器件

C8051F380-GQR
IC MCU 8BIT 64KB FLASH 48TQFP / MCU 8-bit 8051 CISC 64KB Flash 2.5V/3.3V 48-Pin TQFP T/R
附件下载
其他文件-intersil-isl29xxx-hid-installer-v139.zip
其他文件-isl29501-cs-evkit1z-cat-shark-evaluation-kit-manual.pdf
其他文件-isl29501-datasheet.pdf
其他文件-isl29501-evaluation-software-manual.pdf
其他文件-isl29501-evaluation-software.zip
其他文件-isl29xxx-als-evaluation-software-v541.zip
参考设计文件-isl29501-cs-evkit1z-design-files.zip
原理图PDF
全屏
评论
0 / 100
查看更多



