内容介绍
内容介绍
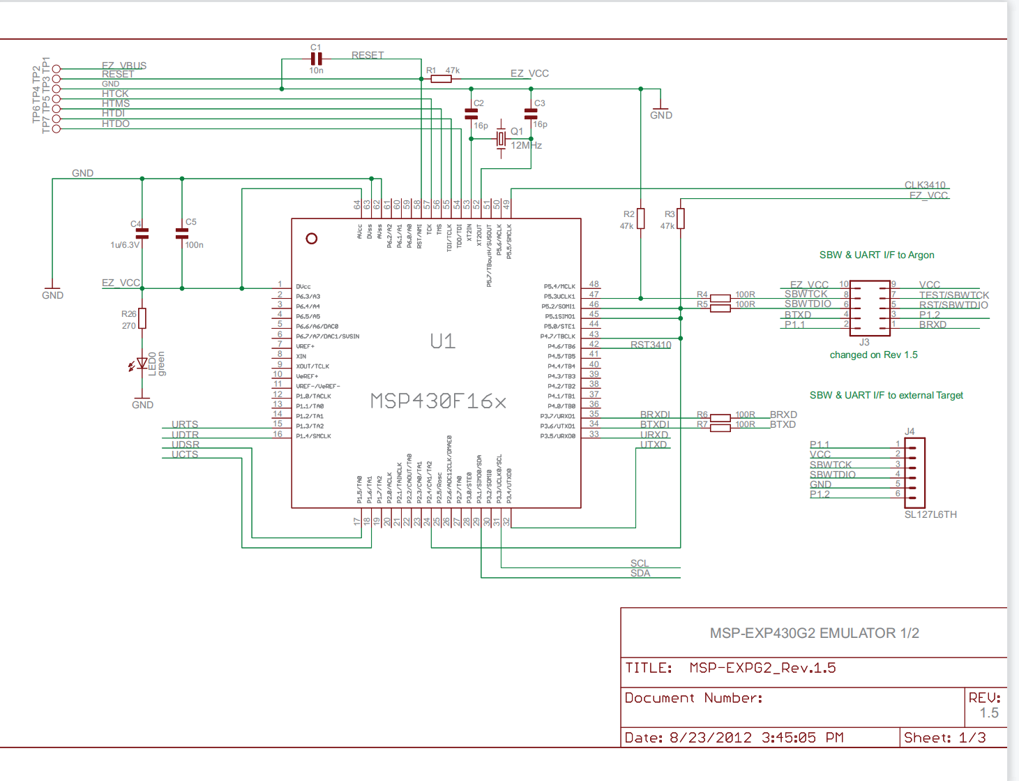
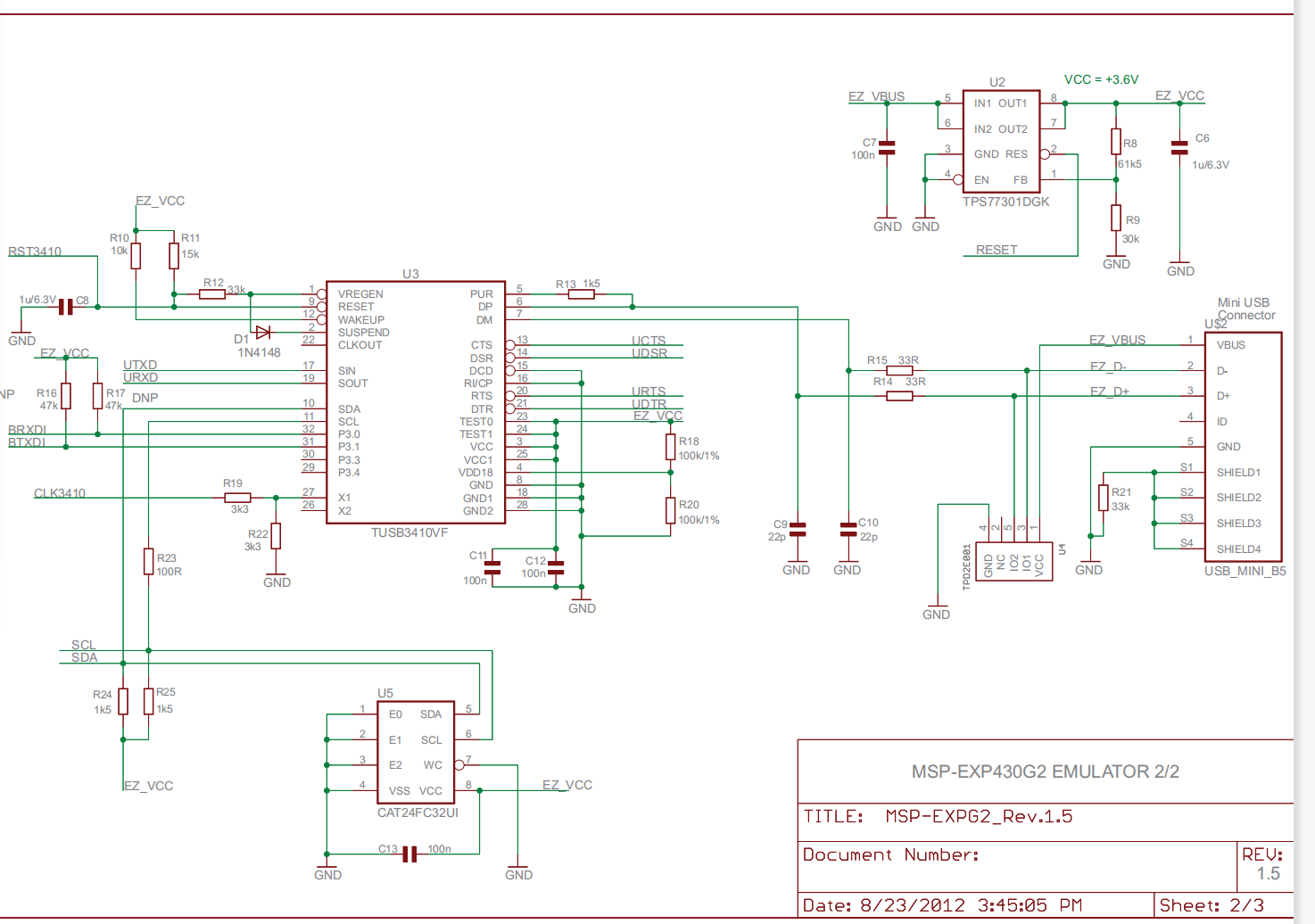
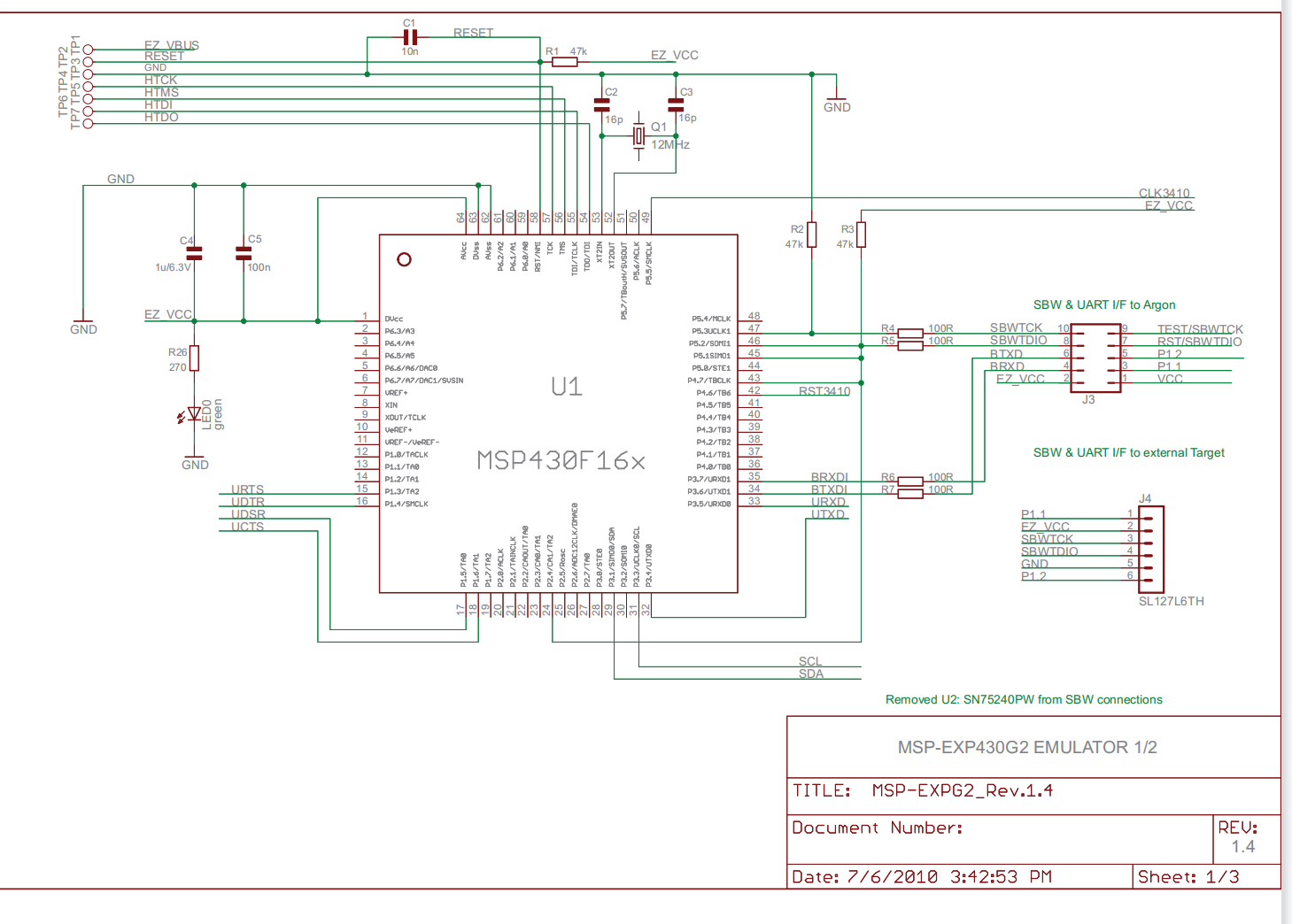
MIFARE DESFire EV1 是一种 ISO14443A RFID 应答器,也是用于众多 NFC 和 RFID 安防应用的 NFC 4A 类标签平台,因为它能够无障碍运行或作为使用 AES 加密的安全应答器。此设计使用 TI AES 库以及 MSP430G2553 LaunchPad+DLP-7970ABP BoosterPack 来简单地展示一套对 MIFARE DESFire EV1 标签进行 AES 身份验证的经济高效型读取器系统解决方案。此设计中所述的可从中下载。MIFARE DESFire EV1 是一种 ISO14443A RFID 应答器,也是用于众多 NFC 和 RFID 安防应用的 NFC 4A 类标签平台,因为它能够无障碍运行或作为使用 AES 加密的安全应答器。此设计使用 TI AES 库以及 MSP430G2553 LaunchPad+DLP-7970ABP BoosterPack 来简单地展示一套对 MIFARE DESFire EV1 标签进行 AES 身份验证的经济高效型读取器系统解决方案。此设计中所述的可从中下载。
特性
- 具有 NFC 读取器固件,专为对 MIFARE DESFire EV1 标签进行 AES 身份验证而设计
- 允许用户轻松更改用于身份验证的 AES 密钥
- 通过使用超值系列 MSP430G2553 提供经济高效的解决方案
- 固件可移植到其他微控制器。
- 此参考设计已经过测试,并包含固件、原理图和用户指南。
软硬件
元器件
附件下载
Application Note-SLOA213.pdf
Bill of materials (BOM)-TIDRCQ6.pdf
Gerber file-TIDC890.zip
Schematic-TIDRCQ5.zip
评论
0 / 100
查看更多




