内容介绍
内容介绍
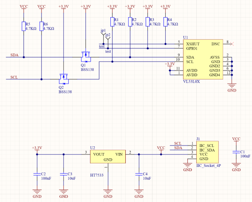
ToF 采用飞行时间技术来解析发射点和物体到达点之间的距离,测量激光提供的人造光信号的往返时间。该装置集成了距离测量传感器 VL53L0x,可提供精确的距离与传统技术不同,无论目标反射率如何,都可以进行测量。它可以在不到 30ms 的时间内测量长达 2m 的绝对距离。该装置通过 I2C(0x29) 与 M5Core 通信。在这种情况下,请确保在 SDA 和 SCL 上使用 3.3V,M5Core GROVE 为数据引脚提供 3.3V,5V到电源引脚。 VL53L0x 上仅允许 3.3v。
应用:
- 一维手势识别
- 激光测距
- 3D结构光成像(3D传感)
- 相机辅助(超快速自动对焦和景深)
附件下载
原理图-img-5d9d3c7d-dd82-47e9-8917-f8d6733fcfb5.webp
评论
0 / 100
查看更多
