内容介绍
内容介绍
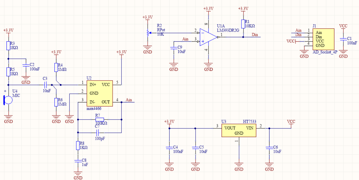
麦克风单元是声音传感器,内置全向驻极体麦克风。信号经麦克风前置放大器max4466放大输出。该放大器能有效抑制电源噪声和共模噪声,输出信号声音恢复率高,可在噪声环境下使用。该单元不仅可以输出模拟信号,还可以输出数字电平信号。内置LM393双电压比较器,可以通过调节10K可调电阻来设置比较电压阈值。该传感器非常适合声电转换、录音/采样、FFT声反馈、语音开关等项目。
应用:
- FFT频谱显示
- 音频样本/录音
- 语音开关
附件下载
原理图-mic_sch_01.webp
评论
0 / 100
查看更多
