内容介绍
内容介绍
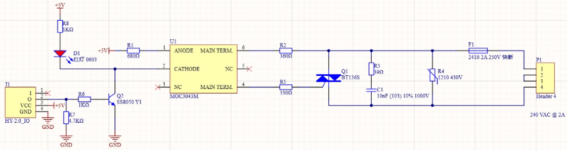
UNIT SSR固态继电器与传统电磁继电器的不同之处在于,其开关寿命比电磁继电器长得多。集成MOC3043M光耦隔离和过零检测,支持输入3.3-5V直流控制信号,控制输出单相220-250V交流电源。UNIT SSR采用功率半导体器件控制,具有微秒级通断速度,内置- 过流保护。广泛应用于照明控制、数控机床等需要频繁上下线、快速响应的场合。 注:1.使用高压交流负载时请小心,切勿带电操作。 2. 该继电器仅适用于交流负载。
应用:
- 电机控制
- 工业和家用照明
- 加热和静态切换
- 舞台灯光
- 医疗设备、交通信号灯
附件下载
原理图-ssr_sch_01.webp
评论
0 / 100
查看更多
