内容介绍
内容介绍
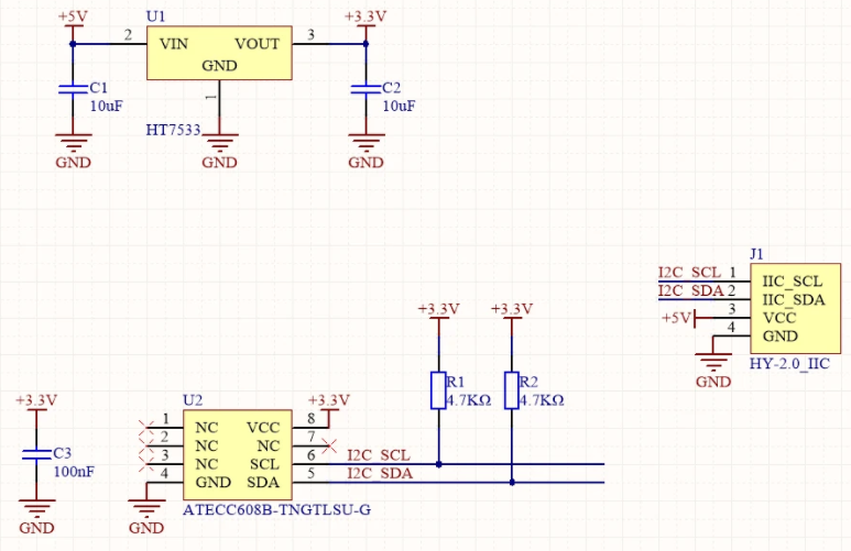
UNIT ID是一款基于硬件安全密钥存储的加密协处理器,集成ATECC608B硬件加密芯片,采用I2C通信接口。该芯片内置10Kb EEPROM,用于存储密钥、证书、数据、消费记录和安全配置。通过限制对存储区域的访问,可以锁定配置以防止更改每个 ATECC608B 都配有有保证的唯一 72 位序列号,并包含多种安全功能,以防止对设备本身的攻击,或对设备之间传输的数据进行逻辑攻击。支持 TrustandGO 平台(预建通用证书,用于基于TLS的网络安全认证,如:AWS-IoT、Azure、Google等云平台验证注册),通过该工具可以直接获取加密芯片的内部证书,完成自动注册,无需暴露私钥。注意:此预配置的TrustandGO安全元件仅支持“Microchip Trust Platform”。https://www.microchip.com/en-us/product/ATECC608B-TNGTLS
应用:
- 物联网端点密钥管理和交换
- 设备认证
- 数据加密
附件下载
原理图-id_sch_01.webp
评论
0 / 100
查看更多
