带编码器和 500mAh 电池的 HMI 模块 (STM32F030)
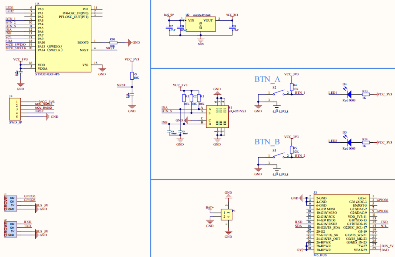
HMI模块是人机交互模块,提供旋转编码器、两个输入按钮和两个LED指示灯,采用STM32F030作为采集和通信MCU,通过I2C与M5主机通信。另外,模块上还有portB和portC接口,内置500mAh锂电池。该模块适用于需要手持操作员交互的各种应用。 应用: 工业控制 嵌入式系统 智能家居
标签
HMI
旋转编码器
MCU
M5Stack
更新2024-02-26
130

内容介绍

HMI模块是人机交互模块,提供旋转编码器、两个输入按钮和两个LED指示灯,采用STM32F030作为采集和通信MCU,通过I2C与M5主机通信。另外,模块上还有portB和portC接口,内置500mAh锂电池。该模块适用于需要手持操作员交互的各种应用。

应用:
  • 工业控制
  • 嵌入式系统
  • 智能家居

软硬件
元器件
HX6306P332MR
输出类型:固定 输出极性:正 最大输入电压:10V 输出电压:3.3V 输出电流:300mA 电源纹波抑制比(PSRR):50dB@(1kHz)
STM32F030F4P6
主流ARM Cortex-M0超值系列MCU,具有16 KB Flash和48 MHz CPU
附件下载
原理图-img-78203f38-d987-450c-bd7d-80047bdab6c8.png
评论
0 / 100
查看更多
硬禾服务号
关注最新动态
0512-67862536
info@eetree.cn
江苏省苏州市苏州工业园区新平街388号腾飞创新园A2幢815室
苏州硬禾信息科技有限公司
Copyright © 2024 苏州硬禾信息科技有限公司 All Rights Reserved 苏ICP备19040198号