内容介绍
内容介绍
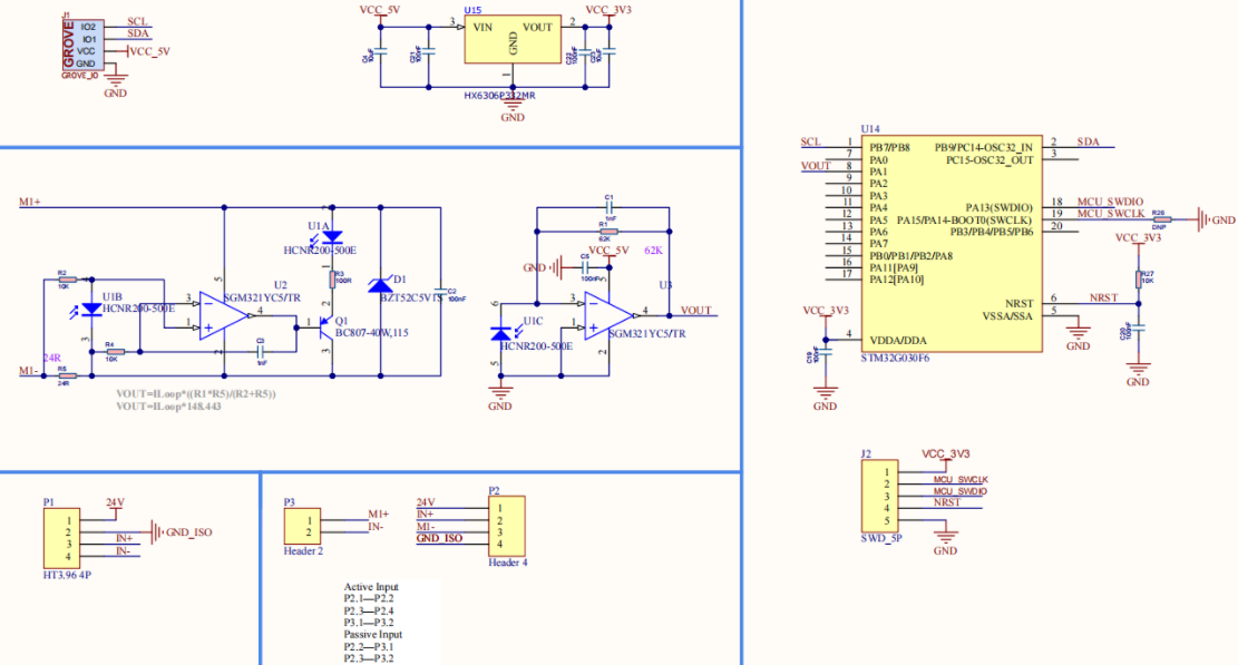
AIN4-20mA单元是一款高性能的单通道4~20mA电流模拟测量单元。由STM32G030F6主控芯片供电,通过i2c与M5主机无缝通信,确保高效可靠的数据传输。该单元提供灵活的接线选项,允许用户使用跳线帽在内部或外部供电配置之间切换。这种多功能性可以无缝集成到各种系统和设置中。AIN4-20mA 单元配备板载电源隔离芯片和内置运算放大器电路,可确保外部电流传感器的精确测量,同时保持信号精度和系统安全性。这使其成为电力系统设备监控、电机控制、能源管理和自动化以及工业过程控制等应用的理想选择。
应用:
- 电力系统设备监控
- 电机控制
- 能源管理
- 自动化和工业过程控制
软硬件
元器件

STM32G030F6P6
主流超值系列Arm Cortex-M0+ MCU,具有32 KB Flash存储器、8 KB RAM、64 MHz CPU、2x USART、定时器、ADC和通信接口,2-3.6V
附件下载
原理图-img-30507bd6-38c5-43bd-8cb3-0b2c0bcf6be1.png
评论
0 / 100
查看更多


