内容介绍
内容介绍
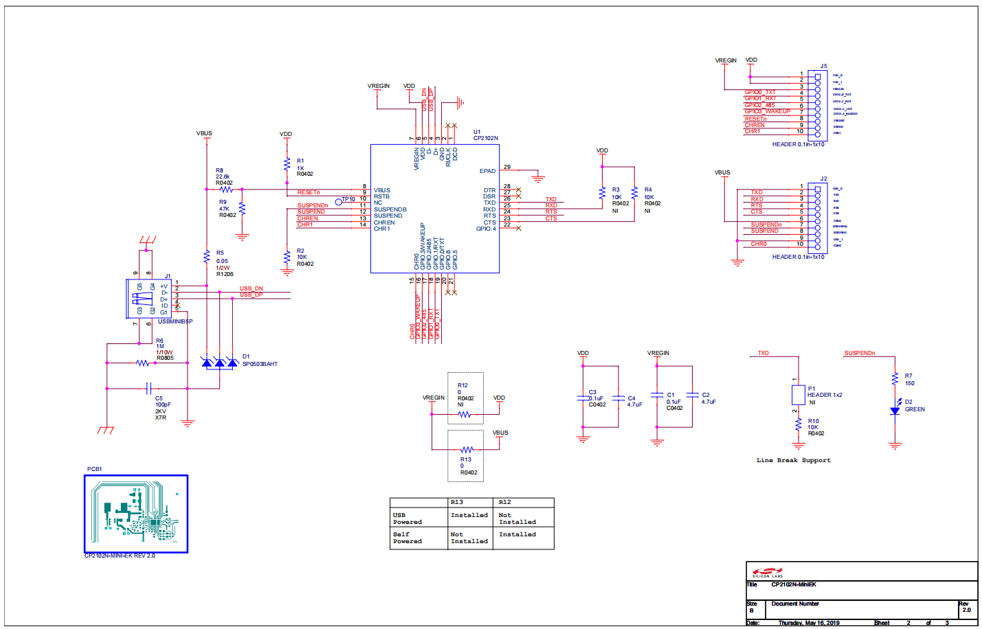
CP2102N-EK 套件旨在展示 CP2102N USBXpress 设备的各种功能。这些高度集成的 USB 至 UART 桥接控制器提供了一种简单的解决方案,可使用最少的组件和 PCB 空间将 RS-232 设计更新为 USB。由于无需复杂的固件和驱动程序开发,CP2102N 器件能够以最少的开发工作实现快速 USB 连接。
附件下载
其他文件-CP2102N-MINI-EK_Board_Files.zip
其他文件-CP2102N-MiniEK-bom.xls
CP2102N-EB-BOM.pdf
CP2102N-EB-SCH.pdf
CP2102N-MiniEK-bom.xls
CP2102N-MiniEK-schematic.pdf
CP2102N-MINI-EK.pcb
CP2102N-MINI-EK_Board_Files.zip
原理图PDF
全屏
评论
0 / 100
查看更多
