Si1060-80 490 MHz 无线 MCU 开发套件
Silicon Labs 的无线开发套件包含您熟悉和评估 490 MHz 频段的 Si106x/8x 无线 MCU 和 LCD 基板所需的一切。
标签
MCU
嵌入式开发板
Silicon Laboratories Inc
更新2024-02-29
32

内容介绍

Silicon Labs 的无线开发套件包含您熟悉和评估 490 MHz 频段的 Si106x/8x 无线 MCU 和 LCD 基板所需的一切。

软硬件
元器件
24AA64T-I/MNY
接口类型:I2C 存储容量:64Kbit
BMI-S-203-F
EMI垫片、板材、吸波材料及屏蔽材料 SBS、FRAM、TnR
附件下载
其他文件-MSC-WMB912.zip
设计工程文件-1060-PCE20C490.zip
WES0045-02.pcb
WES0045-02-1060PCE20C490-02.sch
WES0045-02.pdf
WES0045-02-1060PCE20C490-02.pdf
WES0045-02-1060PCE20C490-02-BOM.xlsx
WES0045-02-gerbers.zip
WES0001-04.pcb
WES0001-04-WMB912-03.sch
WES0001-04.pdf
WES0001-04-gerbers.ZIP
WES0001-04-WMB912-03.pdf
WES0001-04-WMB912-03-BOM.xlsx
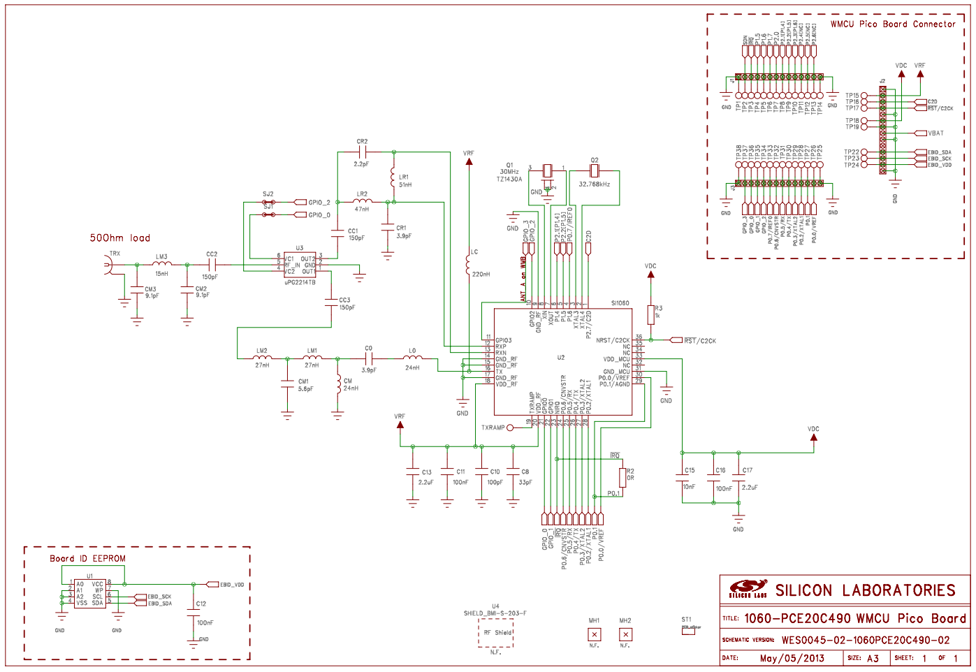
原理图PDF
全屏
评论
0 / 100
查看更多
硬禾服务号
关注最新动态
0512-67862536
info@eetree.cn
江苏省苏州市苏州工业园区新平街388号腾飞创新园A2幢815室
苏州硬禾信息科技有限公司
Copyright © 2024 苏州硬禾信息科技有限公司 All Rights Reserved 苏ICP备19040198号