内容介绍
内容介绍
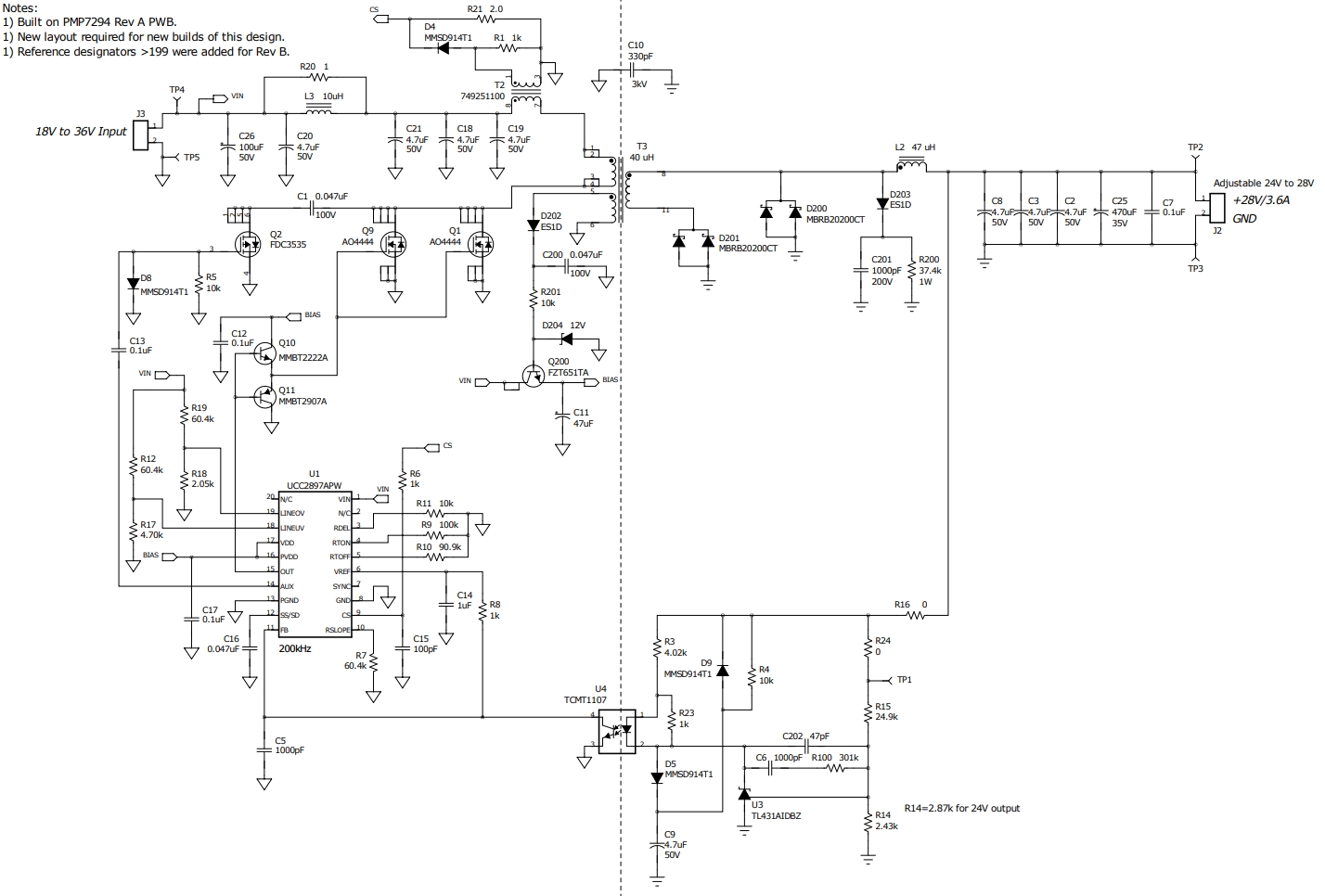
此参考设计使用 UCC2897A 有源钳位控制器,以便从标准 24V 直流电信输入中生成隔离式 28V/3.6A 输出。此参考设计在输出级上使用二极管检波,并实现了高达 93% 的效率。可通过更改单一电阻器值将此输出调低至 24V。
特性
- 18-36V 输入,28V/3.6A 输出
- 标准 24Vdc 电信输入范围
- 效率高达93%
- 二极管整流
- 可调输出低至 24V
- 有源钳位正向拓扑,采用 UCC2897A 控制器
附件下载
Bill of materials (BOM)-SLUR819.pdf
Gerber file-SLUC333.zip
PCB layout-SLUU867.pdf
Schematic-SLUR818.pdf
原理图PDF
全屏
评论
0 / 100
查看更多
