内容介绍
内容介绍
项目来源:ECG 2 Click
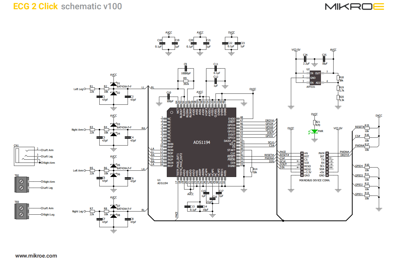
ECG 2 Click 是一款紧凑型附加板,可通过贴在皮肤上的电极测量跳动心脏的电活动。该板采用 ADS1194,这是一款来自 Texas Instruments 的低功耗、8 通道、16 位模拟前端,用于生物电势测量。 ECG 2 Click 是 Click 板上的 ECG(或 EKG)机器,几乎不需要设置,并且最终测量结果可以使用免费的 Windows 应用程序显示为心电图。最小的设置需要电缆和电极,MIKROE 以 ECG 2 Click 捆绑包的形式提供 (https://www.mikroe.com/ecg-2-click-bundle)。当然,您还需要带有 MCU 的目标板(最好由外部电池供电)。这款 Click 板为开发健康跟踪和健身设备、量化自我可穿戴设备、便携式电池供电的动态心电图 (Holter) 提供了完美的解决方案,或者您也可以让 LED 与您的心脏同步闪烁。
ECG 2 Click 由 amikroSDK 兼容库支持,其中包括简化软件开发的功能。 ThisClick 板是经过全面测试的产品,可在配备 mikroBUS 插座的系统上使用。
附件下载
原理图文件-ecg-2-click-schematic-v100.pdf
原理图PDF
全屏
评论
0 / 100
查看更多
