内容介绍
内容介绍
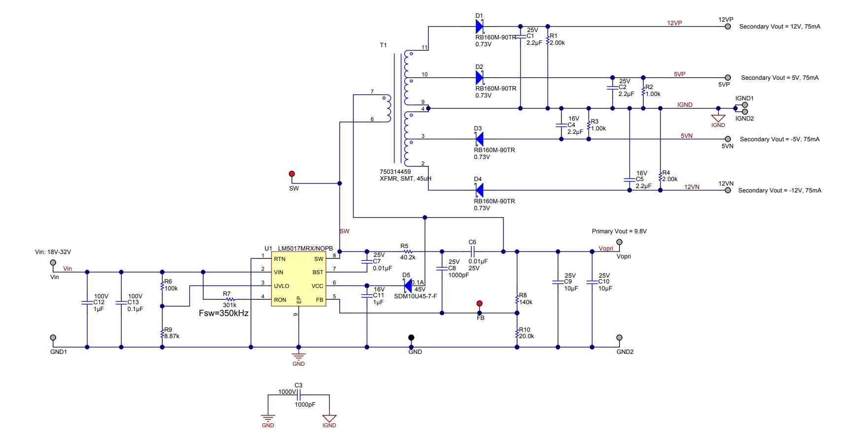
PMP10543 参考设计是一个低厚度、四路输出隔离型反激式电源,适合于工业应用。该电源包含一个同步降压稳压器 LM5017 和一个低厚度 (6mm) 变压器。它可生成四种隔离式输出:±5V 和 ±12V,电流均为 75mA。LM5017 是一个宽输入电压为 100V 的 600mA 同步降压稳压器。此设计具有 20V 到 32V 的输入电压范围,因而适用于 24V 输入电压的工业应用。此反激式设计可调节次级侧输出,无需光耦合器或辅助绕组,并且能够实现 ±5% 范围内的良好交叉调节性能。凭借 LM5017 的恒定导通时间控制,该器件无需环路补偿,因此可以简化设计,帮助减少外部器件数和降低 BOM 成本。
特性
- 多个采用反激式的隔离式偏置电源,适用于 PLC 和工业应用
- 2.5W 的输出功率,+/-12V 和 +/-5V(电流均为 75mA)的输出电压,采用支持 7.5V 至 100V 输入电压范围的 LM5017
- 无需光耦合器即可实现初级侧调节;+/-5% 范围内的良好交叉调节能力
- 6mm 低厚度变压器
- 恒定导通时间控制、无需环路补偿以及快速的瞬变响应
- 此电路板已经过测试,且包含设计文件和测试报告。
附件下载
Bill of materials (BOM)-TIDRBI5.pdf
Gerber file-TIDC733.zip
PCB layout-TIDRBI6.pdf
Schematic-TIDRBI4.pdf
原理图PDF
全屏
评论
0 / 100
查看更多
