内容介绍
内容介绍
项目来源:IR Grid Click
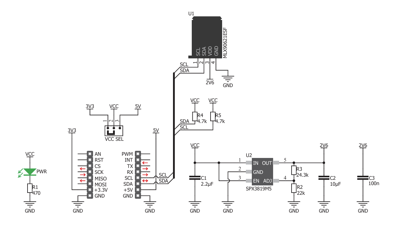
IR Grid click 是一种热成像传感器。它具有 64 个非常灵敏的工厂校准红外元件(像素)阵列,排列成 4 行,每行 16 个像素,每个元件在其局部视场 (FOV) 内测量高达 300C 的物体温度。此 Click 板上使用的 MLX90621ESF-BAD 红外传感器只有四个引脚,并且安装在行业标准 TO39 封装内。它配备2Kbit的EEPROM用于存储补偿和校准参数。 MLX90621ESF-BAD 红外传感器阵列 IC 具有 I2C 兼容数字接口,使其能够与各种不同的 MCU 连接。此 Click 板上使用的传感器提供 40 x 10 FOV。该传感器每秒可输出高达 512 帧 (FPS)。
附件下载
原理图文件-ir-grid-click-schematic-v101.pdf
结构设计文件-ir-grid-click-2d-and-3d-files-v101.zip
原理图PDF
全屏
评论
0 / 100
查看更多
