内容介绍
内容介绍
项目来源:Color 7 Click
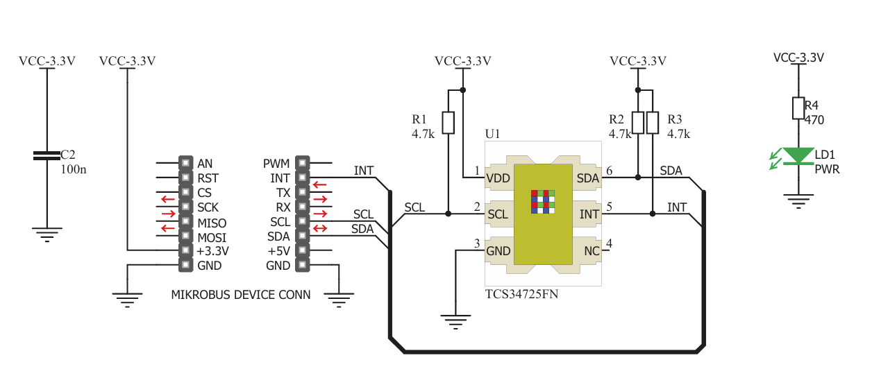
Color 7 Click 是一款非常准确的色彩感应 Click 板,采用艾迈斯半导体的 TCS3472 色光数字转换器和红外滤光片。它包含一个3x4矩阵的感光元件,可以感应红、绿、蓝和清晰的光成分。额外的红外电阻涂层可减少光谱中红外成分的影响。四个低噪声 16 位 ADC 可确保高动态范围,使该传感器适合在深色玻璃后面使用。该传感器提供快速 I2C 接口,用于与主机 MCU 通信。该设备能够在不受红外影响的情况下测量光,使其成为环境光传感 (ALS) 的良好选择。
软硬件
元器件
附件下载
原理图文件-color-7-click-schematic-v100.pdf
结构设计文件-color-7-click-2d-and-3d-files-v100.zip
原理图PDF
全屏
评论
0 / 100
查看更多
