内容介绍
内容介绍
项目来源:NB IoT Click
NB IoT click 是一款 Click 板,可利用移远通信 BC95-G 实现 LTE Cat NB1 连接。移远通信 BC95-G 是一种专用的多频段物联网模块,功耗要求极低,外形紧凑,非常适合各种基于物联网的应用。该模块是一种嵌入式物联网通信解决方案,支持多个 NB 频段,为类似低功耗广域网 (LPWAN) 解决方案(例如 Sigfox 和 LoRa 提供的解决方案)提供了替代方案。其最重要的优势是能够使用已经广泛建立的蜂窝网络基础设施。这些功能使 NB IoT click 成为智能计量、共享单车、智能停车、智慧城市、安全和资产跟踪、家用电器、农业和环境监测等各种物联网应用的完美选择。
注意:为确保最佳性能,请使用支持移远BC95-G模块使用频段的天线
它包含在软件包中,还包括 mikroSDK 软件和具有所有功能的库。 Click 板是经过全面测试和批准的原型,使其成为可在开发板上使用的可靠设备。
附件下载
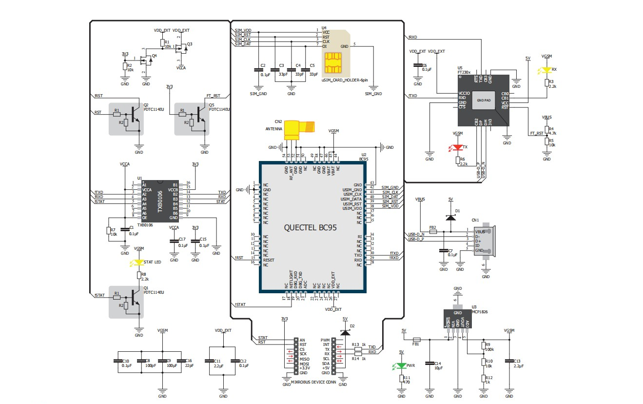
原理图文件-nb-iot-click-schematic-v102.pdf
结构设计文件-nb-iot-click-2d-and-3d-files-v102.zip
原理图PDF
全屏
评论
0 / 100
查看更多
