内容介绍
内容介绍
项目来源:Thermo 11 Click
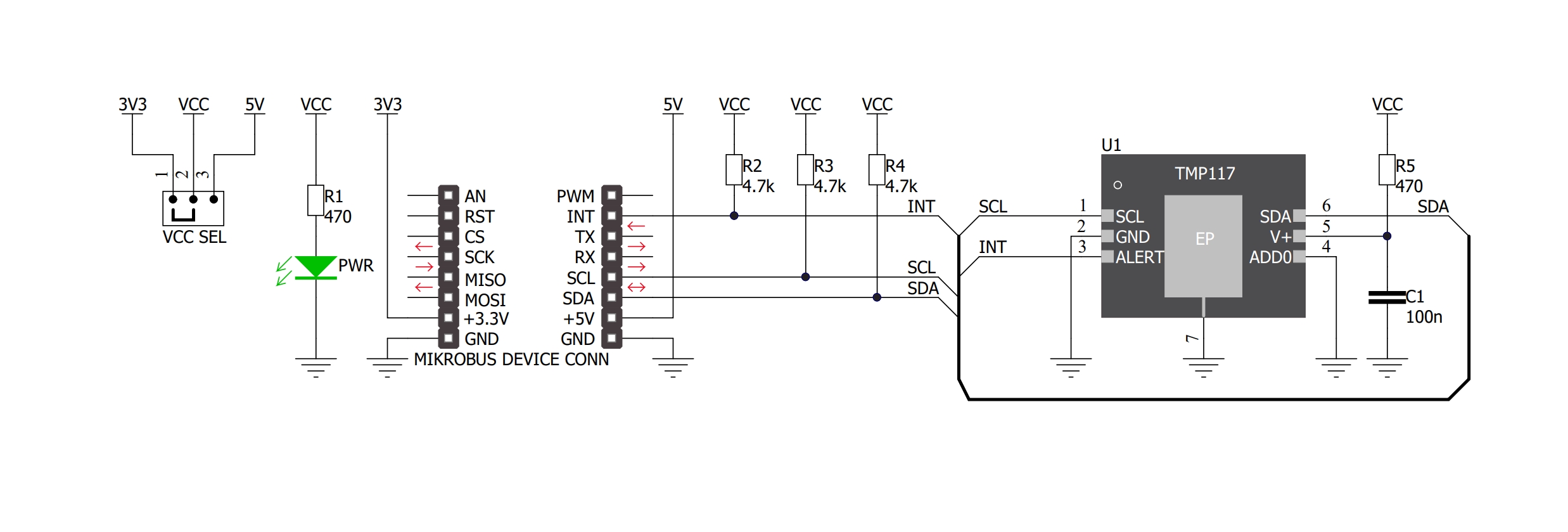
Thermo 11 Click是一款配备传感器IC的Click板,可以将-55°C至150°C之间的温度测量数字化,以便主机MCU可以处理温度测量数据。 Thermo 11 click 在 -20°C 至 50°C 范围内提供 ±0.1°C 的精度。 Click 板上使用的传感器具有多种功能,使其成为任何温度测量应用的完美选择:低功耗、可选择平均值、可编程中断引擎、紧凑的传感器尺寸、中断输出引脚等等。传感器本身几乎不需要外部元件,从而简化了设计、降低了成本并缩短了上市时间。
Thermo 11 click click 由 mikroSDK 兼容库支持,其中包括简化软件开发的功能。该 Click 板是经过全面测试的产品,可在配备 mikroBUS 插座的系统上使用。
附件下载
原理图文件-thermo-11-click-schematic-v101.pdf
结构设计文件-Thermo%2011%20Click%202D%20and%203D%20files.rar
原理图PDF
全屏
评论
0 / 100
查看更多
