内容介绍
内容介绍
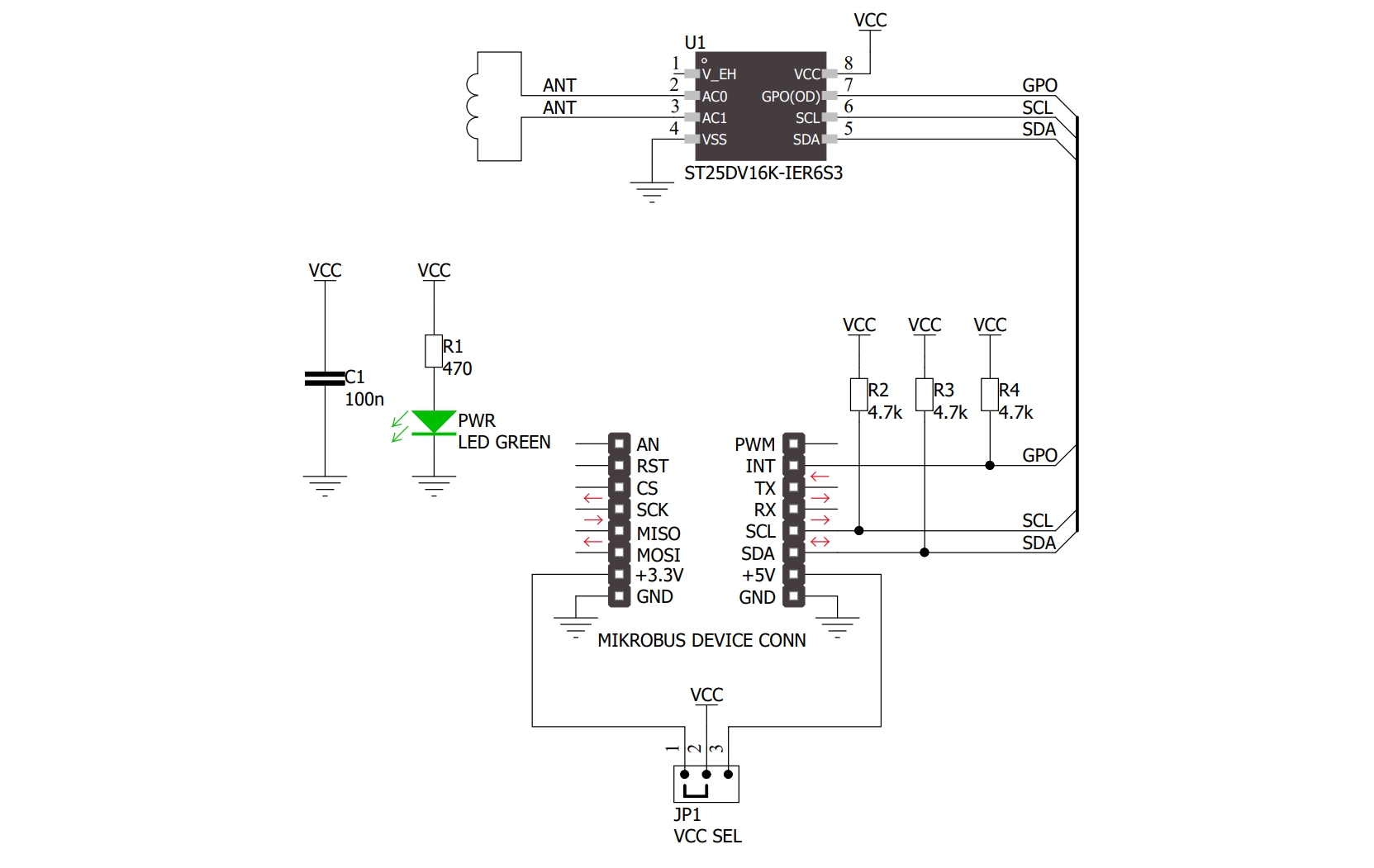
项目来源:NFC Tag 4 Click
NFC Tag 4 Click 是 NFC 标签设备,提供 16 Kbit 电可擦除可编程存储器 (EEPROM)。该 Click Board 提供两个通信接口。第一个是 I2C 串行链路,可以通过直流电源供电。第二个是当 Click Board 充当由接收到的载波电磁波供电的非接触式存储器时激活的 RF 链路。它非常适合各种应用,例如支持 NFC 的名片、贴纸、腕带、钥匙扣、笔、电影通行证、吊牌、药瓶等等。
NFC Tag 4 click 由 mikroSDK 兼容库支持,其中包括简化软件开发的功能。该 Click 板是经过全面测试的产品,可在配备 mikroBUS 插座的系统上使用。
软硬件
元器件
附件下载
原理图文件-nfc-tag-4-click-schematic-v100.pdf
结构设计文件-NFC_Tag_4_2D_and_3D_files.zip
原理图PDF
全屏
评论
0 / 100
查看更多

