内容介绍
内容介绍
项目来源:AudioAmp 3 Click
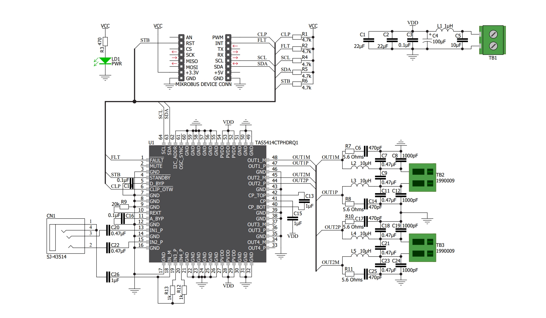
AudioAmp 3 Click 是一款立体声音频放大器,在 4 个负载下能够为每个通道提供高达 79W 的功率。它基于 D 类集成放大器 TAS5414,采用高效开关方案。具有扩频控制的高级 EMI 抑制功能允许使用铁氧体磁珠滤波器代替笨重的电感器,同时仍保持所需的 EMC 水平。 TAS5414 IC 配备了一组保护功能,可实现可靠运行。
AudioAmp 3 Click 由 mikroSDK 兼容库支持,其中包括简化软件开发的功能。该 Click 板是经过全面测试的产品,可在配备 mikroBUS 插座的系统上使用。
附件下载
原理图文件-audioamp-3-click-schematic-v101.pdf
结构设计文件-audioamp_3_click_2D_and_3D_files.zip
原理图PDF
全屏
评论
0 / 100
查看更多
