内容介绍
内容介绍
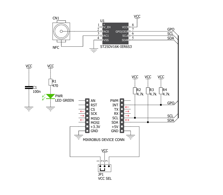
项目来源:NFC Extend Click
NFC Extend Click 是 NFC 标签接口设备,可以使用任何形状和尺寸的外部天线,提供 16 Kbit 电可擦除可编程存储器 (EEPROM)。该 Click Board 提供两个通信接口。第一个是 I2C 串行链路,可以通过直流电源供电。第二个是当 Click Board 充当由接收到的载波电磁波供电的非接触式存储器时激活的 RF 链路。它非常适合各种应用,例如支持 NFC 的名片、贴纸、腕带、钥匙扣、笔、电影通行证、吊牌、药瓶等等。
NFC Extend Click 板由 mikroSDK 兼容库支持,其中包括简化软件开发的功能。该 Click 板是经过全面测试的产品,可在配备 mikroBUS 插座的系统上使用。
对于任何功能,NFC Extend click 必须与 NFC 天线之一一起使用。
附件下载
原理图文件-nfc-extend-click-schematic.pdf
结构设计文件-NFC_Extend_click-2D%20and%203D%20files.zip
原理图PDF
全屏
评论
0 / 100
查看更多
