内容介绍
内容介绍
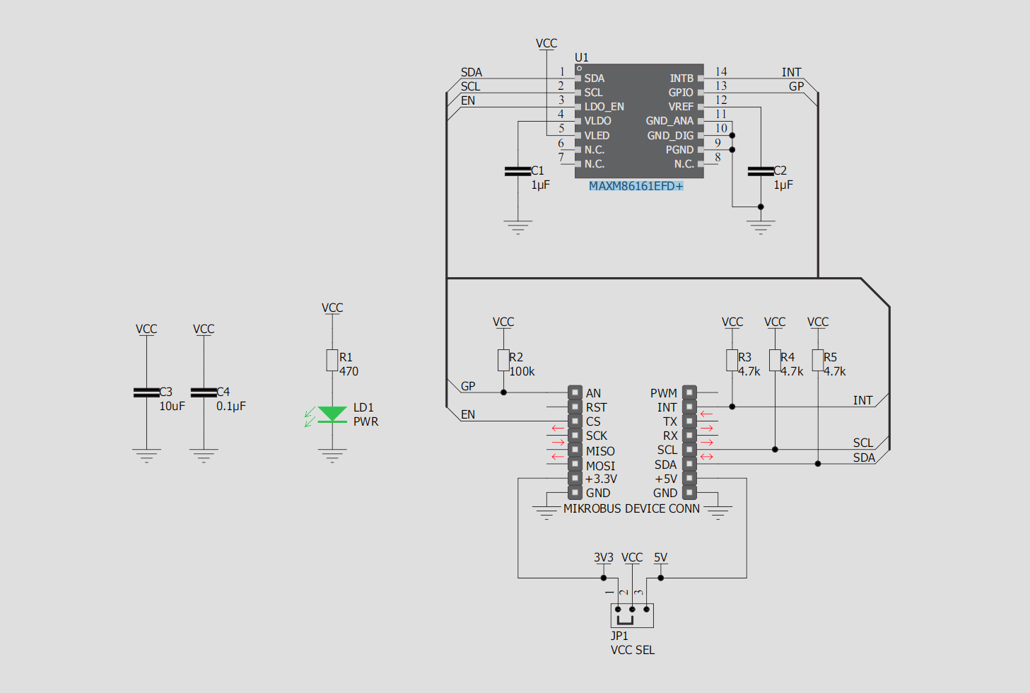
项目来源:Heart Rate 2 Click
Heart Rate 2 Click 是一款基于 Analog Devices 的 MAXM86161 的附加板,这是一个完整的集成光学数据采集系统,非常适合光学脉搏血氧测定和心率检测应用。光学读出器具有低噪声信号调节模拟前端 (AFE),包括 19 位 ADC、行业领先的环境光消除 (ALC) 电路以及栅栏检测和替换算法。它还包括具有强大环境光消除功能的高分辨率光学读出信号处理通道和高电流 LED 驱动器 DAC,以形成完整的光学读出信号链。
Heart Rate 2 Click 板由 mikroSDK 兼容库支持,其中包括简化软件开发的功能。该 Click 板是经过全面测试的产品,可在配备 mikroBUS 插座的系统上使用。
软硬件
元器件
附件下载
原理图文件-heart-rate-2-click-schematic-v101.pdf
结构设计文件-VCP_Monitor_Click_2d_3d_files.rar
原理图PDF
全屏
评论
0 / 100
查看更多
