内容介绍
内容介绍
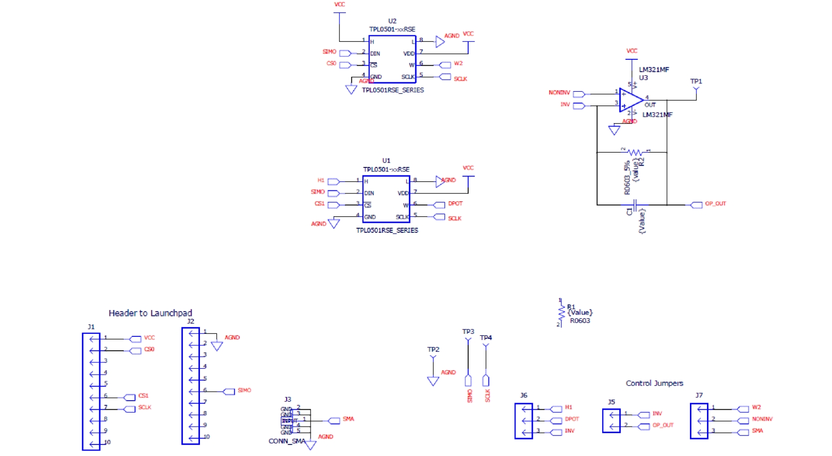
项目来源:256 游标位置线性抽头数字分压器
TPL0501 是一款单通道线性锥形数字电位器,带有 256 个抽头位置。该器件可用作三端电位器或者两端变阻器。TPL0501 具有 100k? 的端到端电阻。可使用 SPI 兼容接口存取 TPL0501 的内部寄存器。TPL0501 的标称温度系数为 35ppm/°C。TPL0501 是一款单通道线性锥形数字电位器,带有 256 个抽头位置。该器件可用作三端电位器或者两端变阻器。TPL0501 具有 100k? 的端到端电阻。可使用 SPI 兼容接口存取 TPL0501 的内部寄存器。TPL0501 的标称温度系数为 35ppm/°C。
特性
- 与基于低成本 MSP430 的 LaunchPad 平台配合使用
- 通过简洁的 GUI 控制 EVM
- EVM 可在两种模式下运算
- 可调节电压基准模式
- 可变增益模式
- 电路板完全由 USB 供电
附件下载
Bill of materials (BOM)-TIDR882.pdf
Gerber file-TIDC513.zip
Gerber file-TIDC514.zip
Schematic-TIDR879.pdf
Support software-TIDC512.zip
原理图PDF
全屏
评论
0 / 100
查看更多
