内容介绍
内容介绍
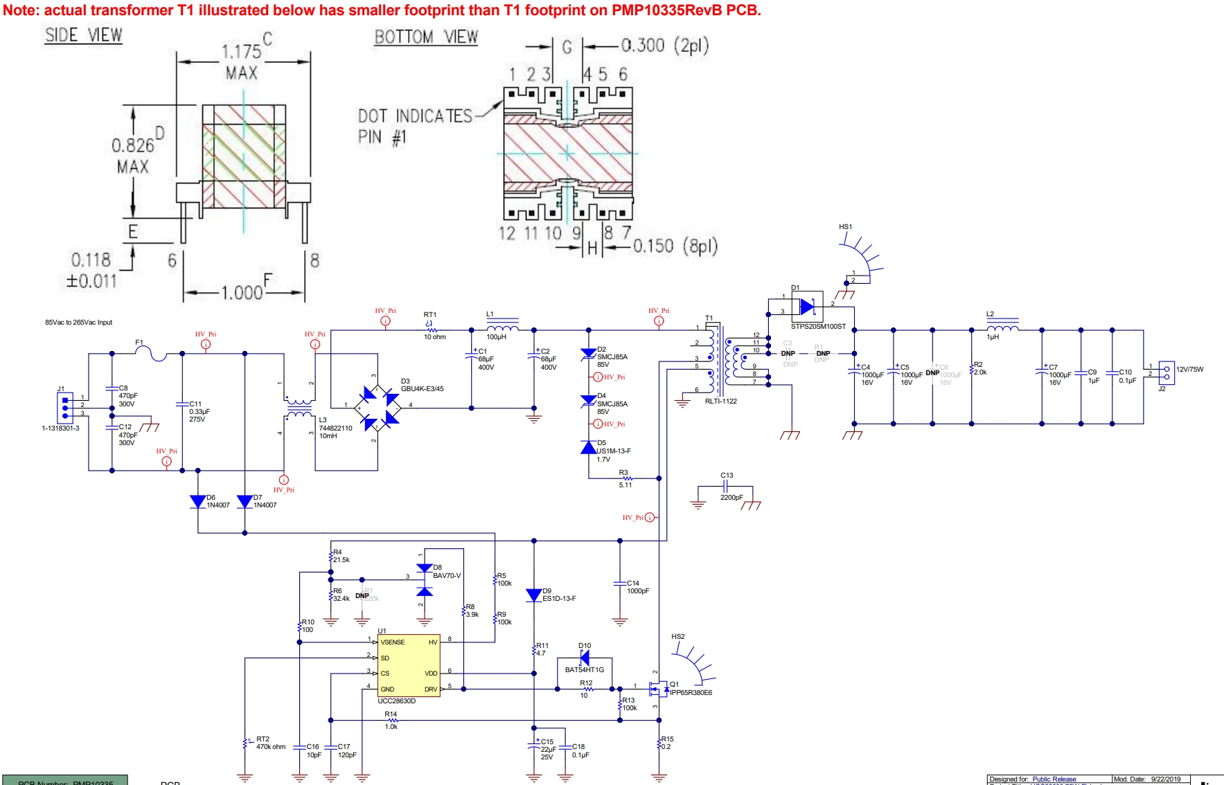
此设计采用在 CCM 和 DCM 中均能工作的 PSR 控制器 UCC28630。在 UCC28630 的 X 电容放电功能的帮助下,可避免使用安全放电电阻。在 120VAC/60Hz 输入条件下的满载效率为 83.5%,而在 230VAC/50Hz 输入条件下为 86%。
特性
- 通用交流输入:85VAC-264VAC
- CCM/DCM PSR 控制器 UCC28630
- 12V/75W 额定输出
- 无需额外的安全放电电路
- 在 120VAC/60Hz 输入条件下的满载效率为 83.5%,而在 230VAC/50Hz 输入条件下为 86%
附件下载
Assembly drawing-TIDRCC5.pdf
Bill of materials (BOM)-TIDRCC4.pdf
Gerber file-TIDC840.zip
PCB layout-TIDRCC6.pdf
Schematic-TIDRCC3A.pdf
原理图PDF
全屏
评论
0 / 100
查看更多
