内容介绍
内容介绍
项目来源:RTC 14 Click
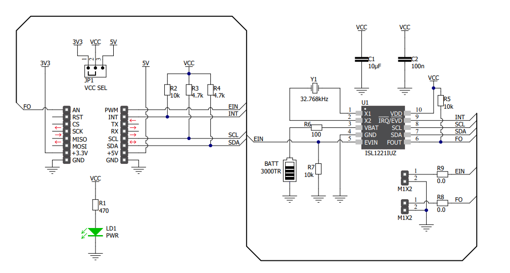
RTC 14 Click 是一款紧凑型附加板,用于测量时间的流逝。该板采用 ISL1221,这是一款来自 Renesas 的低功耗 RTC,具有电池供电的 SRAM 和事件检测功能。 ISL1221 通过单独的小时、分钟和秒寄存器跟踪时间,在正常模式和电池模式下运行。它还可以通过发出包含触发事件发生的秒、分、小时、日期、月和年的输出信号,或者通过在事件发生时停止 RTC 寄存器前进来为事件添加时间戳。日历功能在 2099 年之前都极其准确,并具有自动闰年校正功能。由于其增强的安全功能,该 Click 板适用于安全、保修监控、数据收集和记录等各种应用。
RTC 14 Click 由 amikroSDK 兼容库支持,其中包括简化软件开发的功能。 ThisClick 板是经过全面测试的产品,可在配备 mikroBUS 插座的系统上使用。
附件下载
原理图文件-RTC_14_click_v100_Schematic.PDF
结构设计文件-RTC_14_Click_2d_3d_files.zip
原理图PDF
全屏
评论
0 / 100
查看更多
