内容介绍
内容介绍
项目来源:ISM RX 3 Click
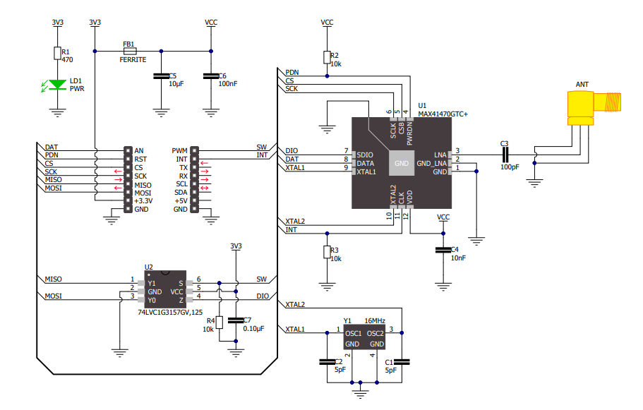
ISM RX 3 Click 是一款紧凑型附加板,包含 Sub-GHz RF 接收器。该板采用 MAX41470,这是一款高性能、低功耗接收器,非常适合来自 Analog Devices 的幅移键控 (ASK) 和频移键控 (FSK) 数据。它可以使用板载 16MHz 晶体配置为三个低于 1GHz 的频段:287MHz 至 320MHz、425MHz 至 480MHz 以及 860MHz 至 960MHz,并可通过 SPI 接口完全编程。该接收器具有出色的射频灵敏度和长距离,允许射频输入端的输入信号功率高达 0dBm,并具有完全可编程的自轮询(占空比)模式,具有前导码检测和中断输出以唤醒外部 MCU 。该 Click 板适用于成本和功耗敏感的应用,例如家庭自动化和安全、楼宇门禁控制、远程无钥匙进入、车库或大门控制以及类似应用。
ISM RX 3 Click 由 amikroSDK 兼容库支持,其中包括简化软件开发的功能。 ThisClick 板是经过全面测试的产品,可在配备 mikroBUS 插座的系统上使用。
附件下载
原理图文件-ISM_RX_3_click_v101_Schematic.PDF
结构设计文件-ISM_RX_3_Click_2d_3d_files.zip
原理图PDF
全屏
评论
0 / 100
查看更多
