内容介绍
内容介绍
项目来源:GPS 6 Click
GPS 6 Click 是一款紧凑型附加板,可为用户提供定位、导航和授时服务。该板采用 A2200-A,这是一个 GPS 接收器模块,可利用 Lantronix 的 SiRFstar IV 技术实现快速采集和跟踪。该小型模块的工作频率为 1,575GHz,精度为 2 至 2.5m,完全满足最低功耗的需求。去除干扰器可以保证即使在恶劣环境下也能正常运行。采集或跟踪期间的高灵敏度允许在许多不同的背景和最具挑战性的操作条件下使用。该 Click 板适用于广泛的 GPS 应用,其中性能、成本和上市时间是首要考虑因素。
GPS 6 Click 由 amikroSDK 兼容库支持,其中包括简化软件开发的功能。 ThisClick 板是经过全面测试的产品,可在配备 mikroBUS 插座的系统上使用。
软硬件
元器件
附件下载
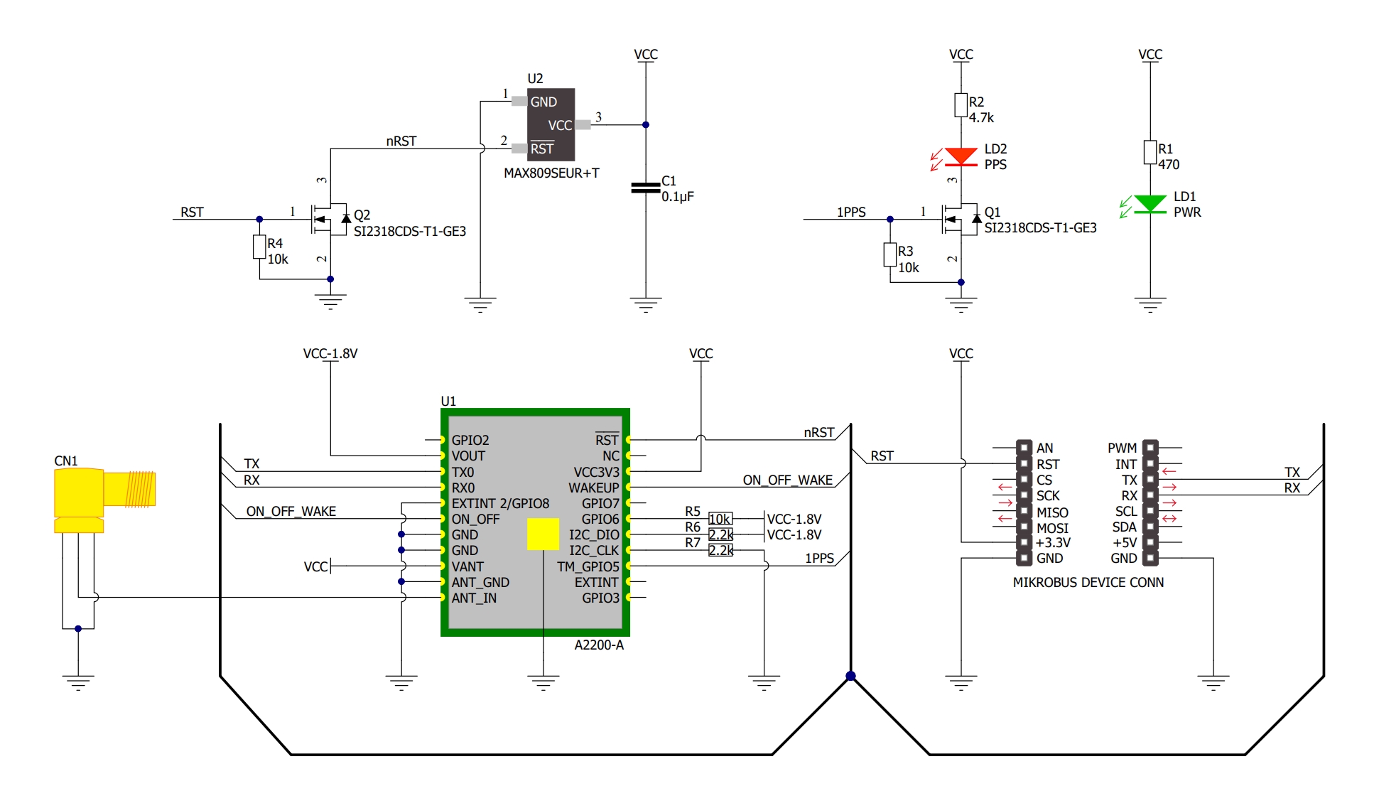
原理图文件-GPS_6_click_v100_Schematic.PDF
结构设计文件-GPS-6-click_2d_3d_files.zip
原理图PDF
全屏
评论
0 / 100
查看更多

