内容介绍
内容介绍
项目来源:RTC 19 Click
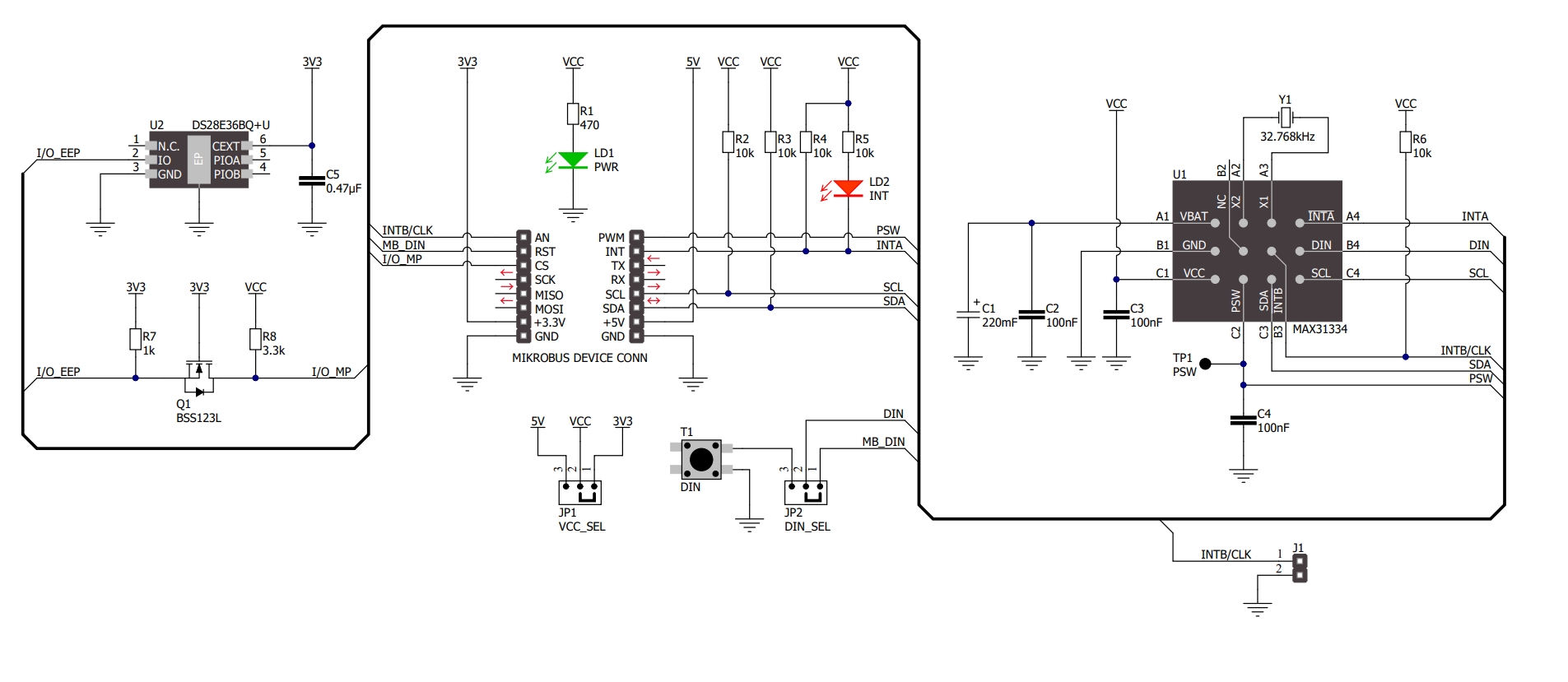
RTC 19 Click 是一款紧凑型附加板,可测量实时通过情况。该板采用 MAX31334,这是一款来自 Analog Devices 的 I2C 可配置实时时钟,带有集成电源开关。 MAX31334基于32.768kHz石英晶体,通过I2C串行接口提供秒、分、时、日、月、年和日期等信息,将时间和日历数据传输到MCU。它还具有报警功能,当星期几、小时或分钟与预设时间匹配时,向 MCU 输出中断信号,以及可编程方波输出、带时间戳的事件检测输入和备用电源。该 Click 板适用于一般消费应用,包括日常警报、计量应用以及需要准确 RTC 进行操作的其他应用。
RTC 19 Click 由 amikroSDK 兼容库支持,其中包括简化软件开发的功能。 ThisClick 板是经过全面测试的产品,可在配备 mikroBUS 插座的系统上使用。
附件下载
原理图文件-RTC_19_click_v102_Schematic.PDF
结构设计文件-RTC_19_click_2d_3d_files.zip
原理图PDF
全屏
评论
0 / 100
查看更多
