内容介绍
内容介绍
项目来源:ADAC 2 Click
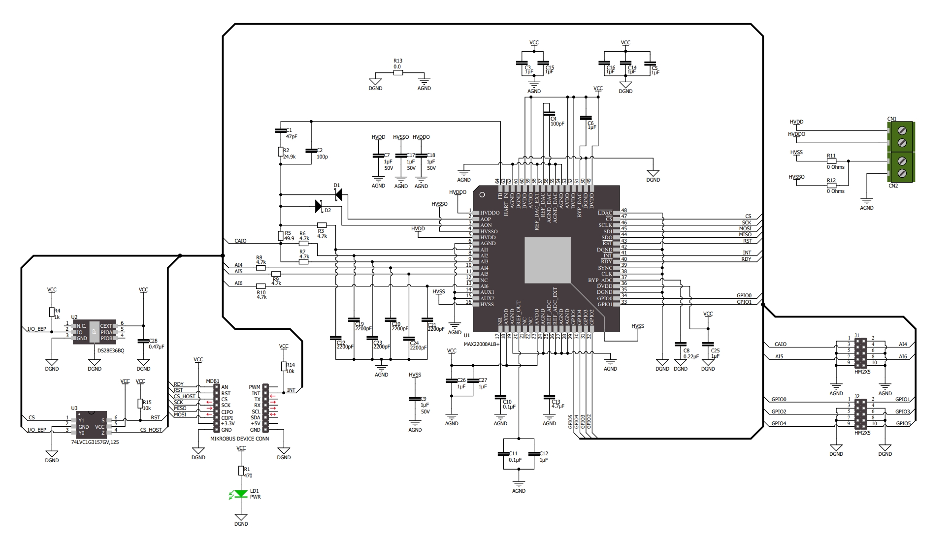
ADAC 2 Click 是一款紧凑型附加板,提供 ADC/DAC 组合解决方案。该板采用 Analog Devices 的 MAX22000、24 位 ADC、18 位 DAC 和模拟前端 (AFE)。它允许用户创建支持所有标准工业模拟接口的软件可配置(SPI 接口)输入/输出:-10V 至 10V 模拟输入或输出、-20mA 至 20mA 模拟输入或输出,以及 RTD 或热电偶输入用于温度测量。该 Click 板设计用于支持工业应用,例如可编程逻辑控制器 (PLC)、可编程自动化控制器 (PAC) 以及需要可配置模拟 I/O 的过程控制应用。
ADAC 2 Click 由 amikroSDK 兼容库支持,其中包括简化软件开发的功能。 ThisClick 板是经过全面测试的产品,可在配备 mikroBUS 插座的系统上使用。
附件下载
原理图文件-ADAC_2_click_v101_Schematic.PDF
结构设计文件-adac_2_click_2d_3d_files.zip
原理图PDF
全屏
评论
0 / 100
查看更多
