内容介绍
内容介绍
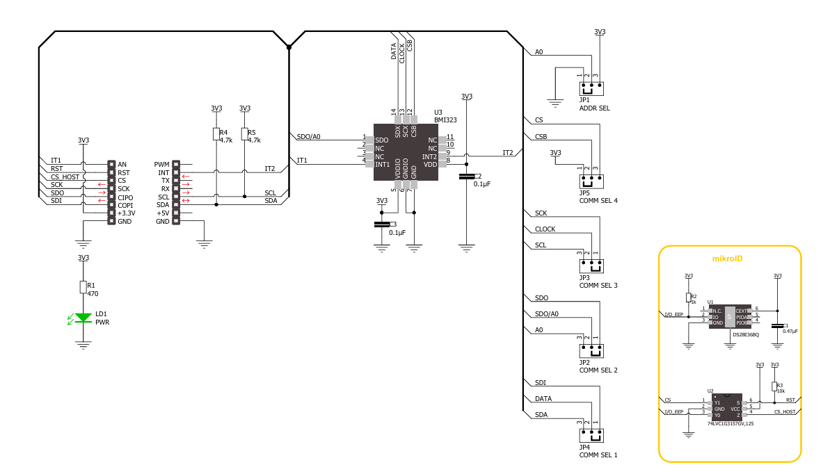
项目来源:6DOF IMU 20 Click
6DOF IMU 20 Click 是一款带有 6 轴惯性测量单元的紧凑型附加板。该板采用 BMI323,这是 Bosch Sensortec 的高性能、低功耗惯性测量单元 (IMU)。 BMI323 将精确的加速度和角速率(陀螺仪)测量与运动触发的智能集成功能相结合。除了具有可配置范围的 16 位三轴陀螺仪和加速器以及支持 SPI 和 I2C 串行通信的主机接口外,它还具有 2Kb 字节 FIFO,可以降低串行总线接口上的流量。片上中断引擎和集成智能功能使该 Click 板成为始终在线应用的绝佳选择,例如运动检测、步数检测器、即插即用计步器、方向和平面检测、单击/双击/三次轻击检测以及还有很多。
6DOF IMU 20 Click 由 amikroSDK 兼容库支持,其中包括简化软件开发的功能。 ThisClick 板是经过全面测试的产品,可在配备 mikroBUS 插座的系统上使用。
软硬件
元器件
附件下载
原理图文件-6DOF_IMU_20_Click_v101_Schematic.PDF
结构设计文件-6dof_imu_20_click_2d_3d_files.zip
原理图PDF
全屏
评论
0 / 100
查看更多


