内容介绍
MIKROE Color Click 是一款彩色光感应 Click board™,采用流行的 TCS3471 集成颜色传感器。它能够感应红、绿、蓝光成分以及透明光。它具有 1,000,000:1 的极高动态范围,使 Click board™ 能够在各种光照条件下使用。它配备了额外的高亮度 RGB LED,因此甚至可以在完全没有任何光线的情况下使用。 TCS3471 传感器的可编程增益有助于实现最佳的颜色读取条件,而具有阈值的高级可编程中断引擎允许将事件报告给主机 MCU,而无需不断轮询寄存器以获取新数据。
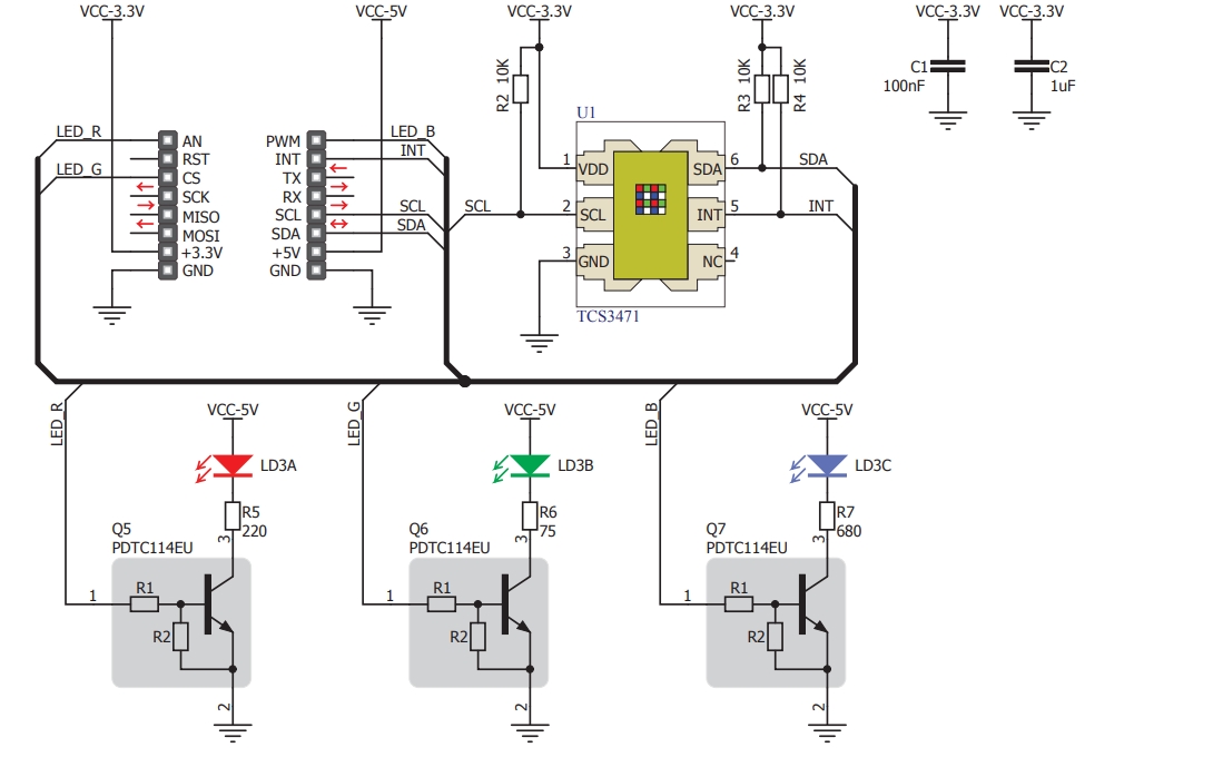
传感器使用行业标准 I2C 接口与主机 MCU 交换数据。高亮度 RGB LED 可以简单地由 MCU 引脚驱动,因为它具有三个板载驱动晶体管,为各段提供足够的电流。 Click board™ 是各种彩色光传感应用或简单物体识别的理想解决方案。它可用于 RGB LED 颜色校正、背光调节、机器人技术中的物体颜色识别、光色温感测以及需要准确且灵活的颜色感测的类似应用。
Color Click 有两个用于感测颜色的有源组件:它配备了 ams-TAOS 生产的流行的 TCS3471 集成彩色光数字转换器,以及欧司朗光电半导体公司的 LRTB GFTG(一种高亮度 RGB LED)。 TCS3471 颜色传感器具有 4x4 光电二极管阵列,可检测每种光成分:红、绿和蓝(R、G、B)。此外,它还可以感知清晰的光成分。传感器 IC 具有可编程增益控制(同时针对所有段),应用 1、4、16 和 60 的增益比。这允许使用 A/D 转换器 (ADC) 的最佳范围。
该传感器的每个通道都有一个积分 16 位 ADC 部分,用于执行信号积分,这会影响灵敏度和采集时间。转换完成后,结果以 16 位格式存储在输出寄存器中。数据传输采用双缓冲,可防止转换过程中出现读取错误。该传感器没有任何红外滤光片,因此如果感测环境光,则必须将其放置在红外阻挡玻璃下方。然而,它非常适合 RGB 照明应用,因为 LED 发出相当窄的光谱带的光,并且没有红外分量。在这种情况下,传感器可以实现高达 1,000,000:1 的动态范围。
中断引脚为开漏类型,路由至 mikroBUS™ INT 引脚。它用于在达到特定条件时向 MCU 发出警报:有两个 16 位寄存器,其中包含颜色强度读数的上限和下限。此外,只有当积累了足够的超出范围的事件时,持久性过滤器才允许触发中断。触发中断之前发生超出范围的次数可通过相应的寄存器进行配置。
TCS3471 传感器由状态机驱动。它通过 ENABLE 寄存器中的状态位控制传感器的操作。该寄存器包含控制 ADC 操作、上电操作、使能中断引擎、使能等待定时器等的位。 TCS3471 数据表中提供了完整的寄存器列表和深入说明。然而,Click board™ 附带的库提供了易于使用的功能,可以加速原型设计并缩短上市时间。
Osram RGB LED 通过主机控制器的 GPIO 引脚直接控制。三个晶体管的基极连接到 mikroBUS™ 的 AN、CS 和 PWM 引脚。基极上的逻辑高电平将对晶体管施加偏置,从而允许电流流过 RGB LED 段。通过LED的电流受到串联电阻的限制,因此不会损坏LED和晶体管。该LED提供有限量的受控光,可用于在弱光情况下照亮被测物体。可以将 PWM 信号传送到这些引脚,而不是高或低逻辑电平,这将允许对 LRTB GFTG 的 R、G 和 B 段进行亮度控制。
包含:
- 接口:GPIO、I2C
- 兼容性:mikroBUS™
- 尺寸:28.6 x 25.4 毫米
- 输入电压:3.3V、5V
