内容介绍
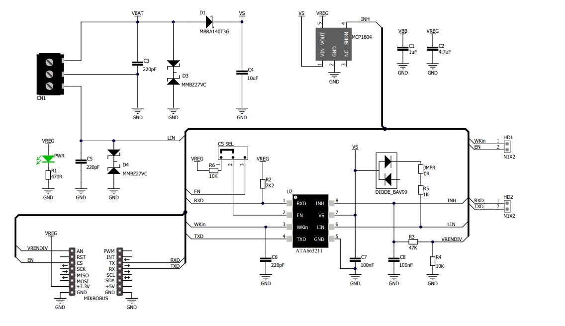
ATA663211 Click 搭载 Atmel LIN 收发器 IC,旨在处理车辆和电气环境恶劣的工业应用中的低速数据通信。 LIN 连接是通过将电线连接到板载螺丝端子来建立的。
Click 通过 UART 接口与目标 MCU 通信,并在 3.3V 电源下运行。
ATA663211 Click 也可以用作独立的 LIN 收发器,无需连接到 mikroBUS™ 插座。板载 LDO(低压差稳压器)使其能够通过 VS 线路螺丝端子获取电源。
LIN(本地互连网络)是一种用于车辆组件之间通信的协议。如今,汽车有数百种传感器应用程序来测量温度、压力、气流、速度等。所有这些应用程序都需要与主系统通信。
LIN 总线由欧洲汽车制造商创建,旨在建立新的统一通信标准。它可以与 CAN(控制器局域网)一起使用,但 LIN 对于车辆中的简单传感器网络更具成本效益。
该 IC 具有三种超低功耗模式:正常、睡眠和故障安全。在睡眠模式下,电流消耗通常为 9μA——这是最低电流消耗模式。它会在系统加电时或唤醒事件后自动切换到故障安全模式。在故障安全模式下,它通常使用 80μA。
LIN(本地互连网络)是一种用于车辆组件之间通信的协议。汽车工业在本世纪发生了深刻的变化。汽车有数百个传感器应用程序来测量温度、压力、气流、速度等。所有这些应用程序都需要与主系统通信。 LIN 总线由欧洲汽车制造商创建,旨在建立新的统一通信标准。它可以与 CAN(控制器局域网)一起使用,但 LIN 对于车辆中的简单传感器网络更具成本效益。
但是 LIN 和 CAN 网络协议有什么区别呢? CAN 是一个非常复杂的接口,汽车中有如此多的电子元件,制造商需要一种更便宜的替代方案。 LIN 接口比 CAN 更简单 — LIN 使用单线通信,从节点仅由一个主节点提供时钟。 CAN接口具有可以独立动作、接收报文并动作的节点。 CAN 总线上可以有多个主站。 LIN 网络通常由最多 16 个节点组成 - 1 个主节点和 15 个从节点。该串行通信协议也非常适合电气环境恶劣的其他工业应用。
包含:
- 接口:GPIO、UART
- 兼容性:mikroBUS™
- 尺寸:42.9 x 25.4 毫米
- 输入电压:3.3V
