内容介绍
STSPIN233 Click 是三相集成电机驱动器的完整解决方案,基于 STSPIN233(低压三相集成电机驱动器)。它针对电池供电的低压电机驱动应用进行了优化,具有市场上最低的待机电流(最大 80 nA)。 STSPIN233 是一款高效电机驱动器,具有低导通电阻 MOSFET 作为输出级,并且漏电流极低(最大 1μA)。其输出级实现具有固定关断时间的 PWM 电流控制以及全套保护功能。该器件可与 1.8V 至 10V 电压范围的步进电机配合使用,每桥电流高达 1.3A。
STSPIN233 Click 由 mikroSDK 兼容库支持,其中包括简化软件开发的功能。
此 Click board™ 针对驱动便携式应用中的无刷电机进行了优化。因此,意法半导体的STSPIN233包含三个独立的H桥,每个H桥控制无刷电机的一相。这些集成 H 桥非常高效 - 每个桥的导通电阻约为 400mΩ (HS LS)。这些功能使 STSPIN233 Click 非常适合快速开发各种电池供电的步进电机应用,包括玩具、打印机、机电一体化、无人机、机器人相关应用等。
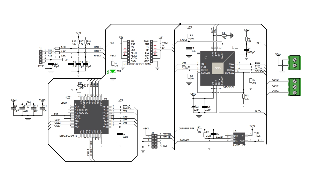
除了无刷驱动器IC外,该Click board™还板载了STM32F031K6T6 MCU,它充当STSPIN233 Click的“大脑”。它带有预加载的固件,经过编程可以控制电机驱动器。它从可选旋转编码器读取当前电机状态和信号,实时计算所需和实际电机状态值,并对电机驱动器进行必要的校正。可以使用以下引脚控制电机:RST、INT 和 UART 引脚 - RX 和 TX。这样,就可以实现非常可靠的无刷电机驱动器。
STSPIN233 Click 的 RST 引脚用于将两个桥输出设置为 HIGH-Z 模式,从而断开 H 桥的电源。由于没有电流可以从电源流向电机,因此该引脚可以降低平均功耗。该引脚被路由到 mikroBUS™ 的 RST 引脚。
INT 引脚有双重用途:当设置为高逻辑电平时,它充当芯片使能,允许器件运行。如果 IC 出现故障,它将被置为低逻辑电平,充当中断引脚。在外部电容器和电阻器值定义的超时期限之后,将尝试重新启动。该引脚被路由到 mikroBUS™ 的两个 INT 引脚,允许主机 MCU 使用这两种功能。上述引脚在 Click board™ 上分别标记为 FLT。
电机电源可连接至标有VIN的输入端子,且应在1.8V至10V范围内。无刷电机线圈可以连接到标记为 U、V 和 W 的端子。Click board™ 需要为电机提供外部电源才能工作。然而,它还需要来自 mikroBUS™ 轨的 3.3V 电压。
包含:
- 接口:GPIO、UART
- 兼容性:mikroBUS™
- 尺寸:57.15 x 25.4 毫米
- 输入电压:3.3V、5V
- 输出电流:最小。 0A,最大。 1.3A
- 输入电压:最小。最大 1.8V 10V
