内容介绍
MIKROE Brushless 14 Click 是一款紧凑型附加板,适用于使用任何 MCU 控制 BLDC 电机。该板采用 TB67B001FTG,这是一款来自 Toshiba Semiconductor 的三相、无刷、霍尔无传感器驱动器 IC。它配备150度广角换向驱动器,有助于降低振动和电机噪音,同时通过高速电机可实现高达30,000rpm(使用4极电机时每分钟转数)的转速。 PWM 和改进的冷却。这款 Click board™ 是为家用电器和办公自动化设备提供安静、凉爽运行的完美解决方案。
Brushless 14 Click 由 mikroSDK 兼容库支持,其中包括简化软件开发的功能。
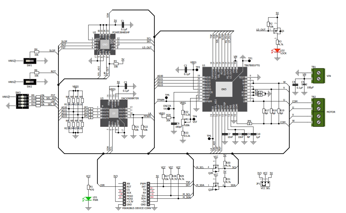
Brushless 14 Click 使用 TB67B001FTG 作为其基础,这是一款来自东芝半导体的用于无传感器无刷电机的三相 PWM 斩波驱动器。它根据速度控制输入改变 PWM 占空比来控制电机转速。此 Click board™ 为用于各种应用的无刷直流 (BLDC) 电机提供节能解决方案和安静的电机运行。
TSP 信号路由至 mikroBUS™ 插座的 PWM 信号,启动和停止电机运行并控制输出 PWM 占空比,从而控制电机的转速。流程如下:直流分辨率模式 - 强制换向模式 - 无传感器模式。当初始转子位置不规则时,启动可能会失败,因为它们在强制换向模式下不同步。在这种情况下,需要通过 VR1 电位器调整 TB67B001FTG 的 FST 信号和 VST 引脚的输入电压,将操作移至无传感器模式,从而使强制换向频率与电机旋转同步。
在启动强制换向模式下,电机在以下条件下运行:超前角 = 0°,120°换向,且无软开关。当过程切换到无传感器模式时,通过设置 LA 引脚、LAP 和 SLOP 开关,操作会自动更改为配置的模式。 SLOP 和 LAP 开关可以选择六种类型的驱动器(带或不带软开关的 120°、135° 和 150° 换向)。
TSP 引脚可以通过 SW3 开关的 SP 引脚选择脉冲占空比控制或模拟电压控制。此外,TSP 信号还可以通过低功耗八通道数模转换器 DAC43608 完成的 ADJ0-3 通道配置来调整输出 PWM 占空比。 TC78B042FTG 和 FPWM(输出 PWM 频率选择)超前角 LA 引脚上的所需值也由 DAC3608 获得,DAC3608 通过 I2C 串行通信与 MCU 建立通信。超前角切换的旋转速度可通过板载ROT开关进行选择。当设定最合适的导程角时,效率提高,噪音降低。
除了 I2C 通信之外,还使用连接到 mikroBUS™ 插座引脚的多个 GPIO 引脚。电机的旋转方向可以通过 DIR 引脚切换,该引脚路由到 mikroBUS™ 插座的 RST 信号。切换旋转方向时,首先停止电机,关闭 TSP 引脚的输出,然后通过更改 DIR 引脚的配置来切换旋转方向。此外,还可以检测电机锁定事件的发生,其中使用标记为 LOCK 的 LED 指示灯执行这种情况的指示,并通过 PCA9538 扩展器端口将信息转发到 MCU 的转速。
用户可以根据自己的应用需要添加上拉 (R13-R16) 或下拉 (R23-R26) 电阻,并使用跳线 JP2-JP5 激活和停用选定的 ADJ 通道。另外,当电机受到外部因素振动时,可能会出现无法正常启动的情况。在这种情况下,通过添加R17-R19的外部电阻为TB67B001FTG内部的位置检测比较器提供偏移电压,电机可以开始正常运行。
Brushless 14 Click 支持电机外部供电,可连接至标记为 VM 的输入端子,且应在 5.5V 至 22V 范围内,下一个标记为 U、V、W、COM 的是需要连接 BLDC 电机的端子。电源电压的绝对最大额定值为 25V(最大电流 3A),不得超过该值,哪怕是片刻也不行。不要超过任何这些额定值!
该 Click board™ 可以在通过 VCC SEL 跳线选择的 3.3V 和 5V 逻辑电压电平下运行。这样,支持 3.3V 和 5V 的 MCU 就可以正确使用通信线路。然而,Click board™ 配备了一个包含易于使用的功能的库和一个示例代码,可以用作进一步开发的参考。
包含:
- 接口:GPIO、I2C
- 兼容性:mikroBUS™
- 尺寸:57.15 x 25.4 毫米
- 输入电压:3.3V 或 5V,外部
- 电源电压 VCC:最小值最大 3.3V 5V
- 电源电压 VM:最小。最大 5.5V 22V
- 最大输出电压:最小。 0V,最大。 25V
- 最大输出电流:3A
- 工作温度范围:-40°C,典型值。最高 25°C 105℃
