内容介绍
MIKROE Radiation Click 是一款基于 Teviso Sensor Technologies 的 BG51 辐射传感器的 Click board™。 BG51 辐射传感器的功能基于定制 PIN 二极管阵列。带有固态传感器的 Radiation Click board™ 的性能与对静电场的高抗扰度相结合,使其成为最先进的新设计以及升级检测 β 和 γ 辐射和 X 辐射的现有设计的良好选择-射线。
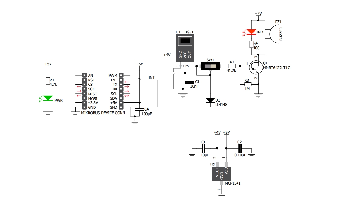
Radiation Click board™ 使用 BG51 内部的 PIN 二极管作为传感器来检测 β 和 γ 辐射以及 X 射线。 PIN 二极管是一种在 p 型半导体和 n 型半导体之间包含大片本征半导体材料(未掺杂)区域的二极管。 PIN 二极管的优点在于,耗尽区几乎完全存在于本征区内,无论施加到二极管的干扰如何,本征区都具有恒定的宽度(或几乎恒定)。
由于电荷载流子的产生,辐射 β、伽马和 X 射线与 p-i-n 二极管结构的相互作用在二极管结中产生暗电流。当暗电流达到峰值并在 mikroBUS™ 的 INT 引脚和 LED 指示灯/蜂鸣器上报告中断时,电子电路会检测到这一点。
从启发式意义上讲,核辐射是核辐射源的流出物,由粒子或波形式的能量组成。这些波被表示为光子或辐射能量子。辐射探测器可以暴露于中子(粒子)、伽马射线、X射线或其他辐射能量。辐射的能量密度、波长和持续时间可能会有所不同。
检测到的辐射读数有两种类型:计数或辐射剂量。计数显示是最简单的,它是检测到的电离事件的数量,显示为计数率,例如“每分钟计数”或“每秒计数”,或者显示为设定时间段内的总计数(集成全部的)。当检测到 α 或 β 粒子时,通常会使用计数读数。实现起来更复杂的是辐射剂量率的显示,以西弗特等单位显示,该单位通常用于测量伽马或 X 射线剂量率。
