内容介绍
内容介绍
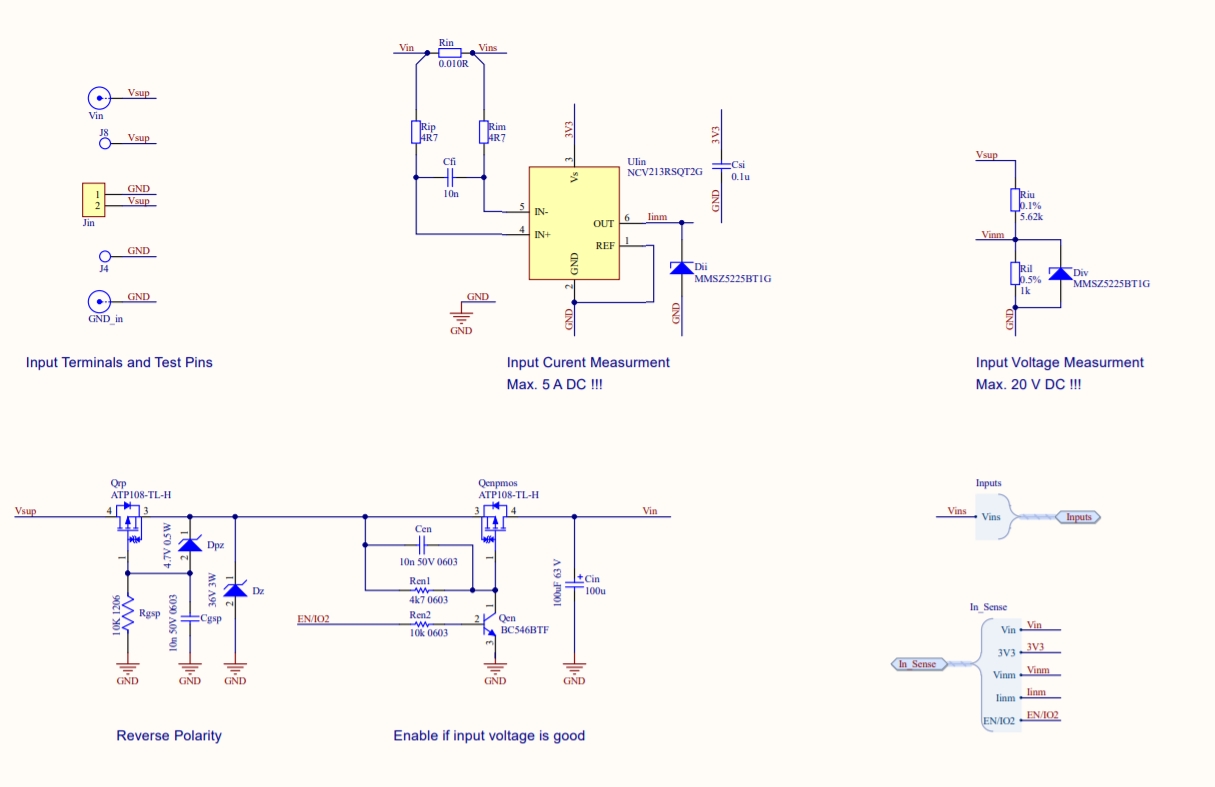
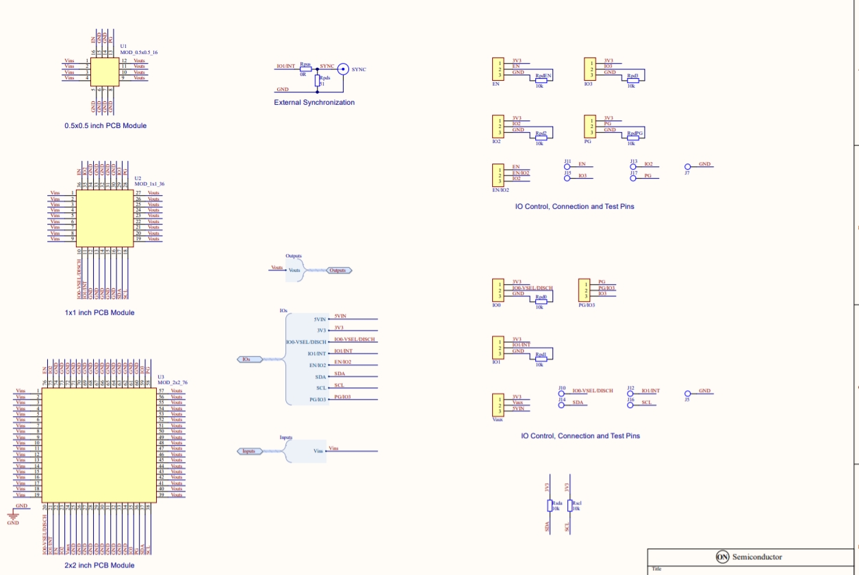
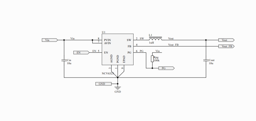
Strata低压DC-DC评估板系列是一个为低压DC-DC转换控制器、转换器和稳压器设计的评估平台。它与Strata Developer Studio™软件兼容,提供了一个用户友好的图形界面,使得设备评估变得简单快捷。用户可以实时查看和绘制输入输出电压、电流、功耗、温度和效率等关键系统参数的动态图表,并且这些数据可以导出。此外,评估板还具备模拟负载瞬态的功能,通过内置的信号发生器实现。Strata平台适用于汽车和工业领域的开发。例如,评估套件能够评估NCV6323同步降压转换器,其工作频率为3MHz,最大输出电流为2A。更多详细信息,请参阅Strata官方网站:www.onsemi.com/strata。点击链接即可下载Strata相关资料。
附件下载
PCB生产文件-str-pwrncv6323-r0-gevk_gerber.zip
使用说明文件-str-pwrncv6323-r0-gevk_user_guide.pdf
物料清单文件-str-pwrncv6323-r0-gevk_bom_rohs.pdf
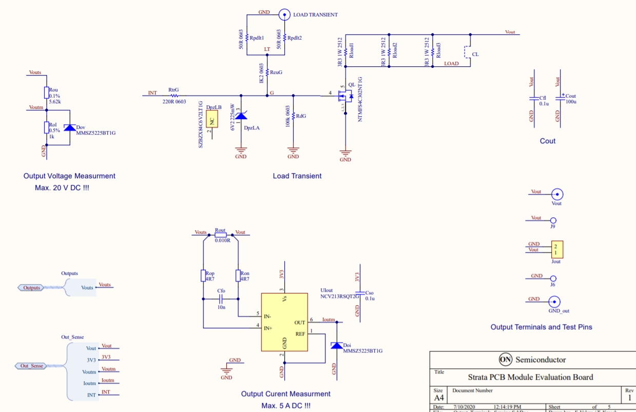
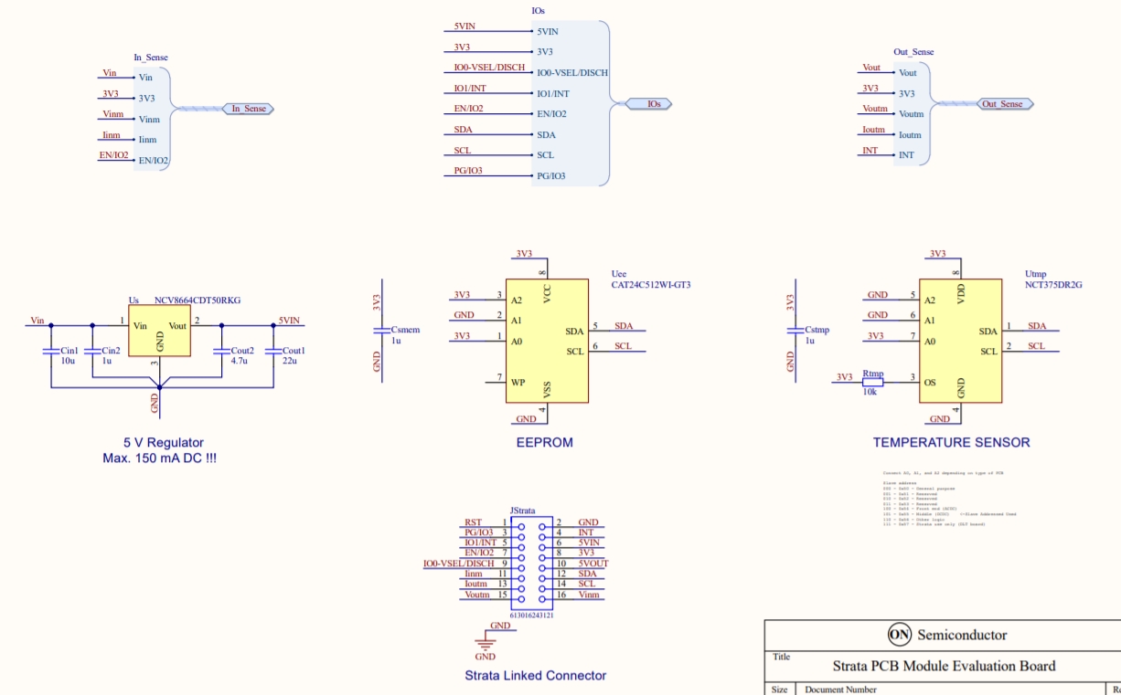
原理图-str-pwrncv6323-r0-gevk_schematics.pdf
原理图PDF
全屏
评论
0 / 100
查看更多
