内容介绍
内容介绍
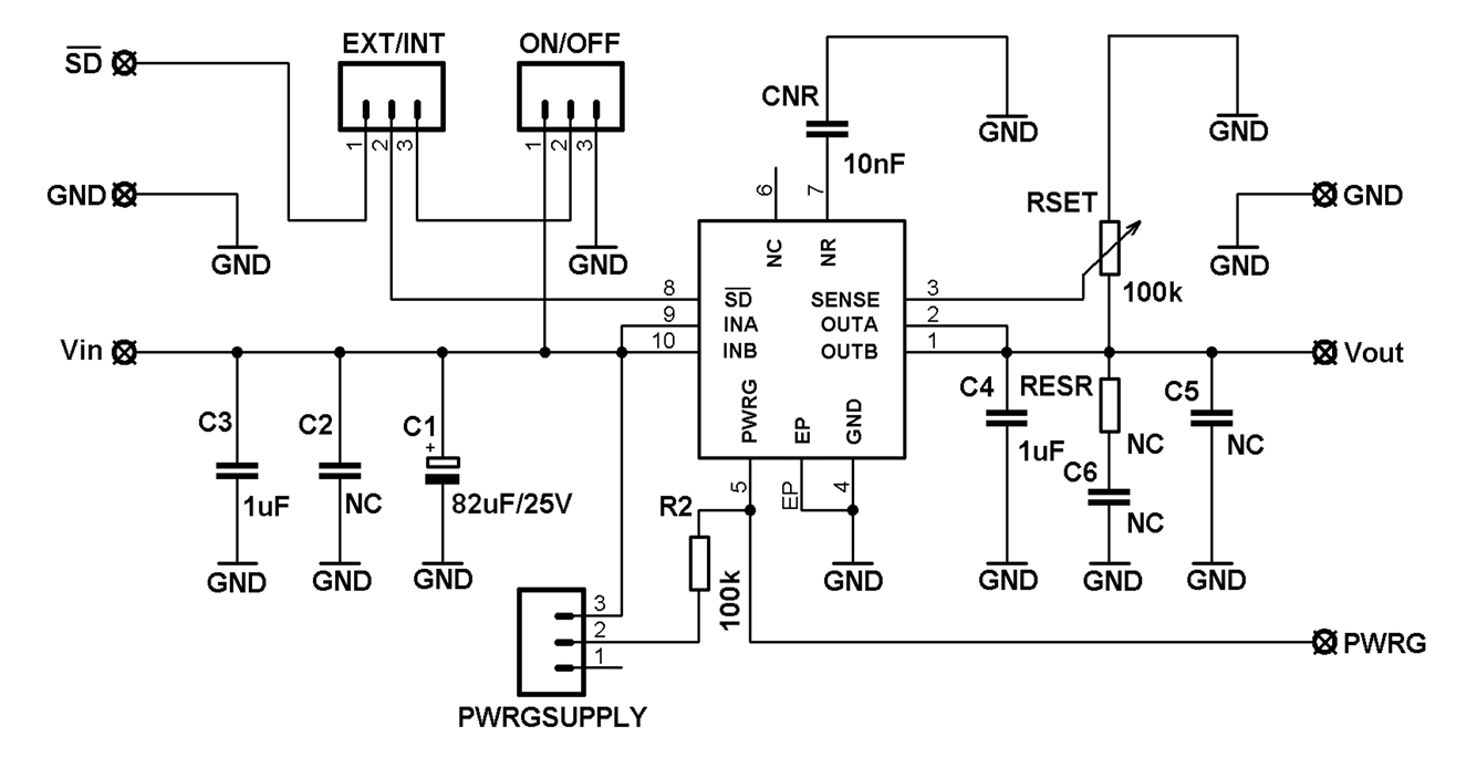
该演示板支持采用 DFN10 封装且输出电压可调的 LDO 稳压器 NCV8537。 ENABLE 功能允许将器件转至静态电流低于 1 µA 的低功耗模式。电源正常引脚允许输出电压监控。附加的 CNR 电容可降低输出噪声。尺寸:45mm x 30mm x 18mm
软硬件
元器件
附件下载
PCB生产文件-ncv8537mnadjgevb_gerber.zip
原理图-ncv8537mnadjgevb_schematic.pdf
物料清单文件-ncv8537mnadjgevb_bom_rohs.pdf
原理图PDF
全屏
评论
0 / 100
查看更多

