内容介绍
内容介绍
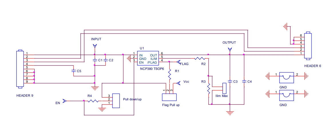
NCP380 是一款高侧配电开关,专为可能遇到重容性负载和短路的应用而设计,在单个封装中集成了 70 mΩ(DFN 封装)、P 沟道 MOSFET。该器件限制输出电流当输出负载超过电流限制阈值或存在短路时,通过切换到调节电流模式来达到所需的水平。电流限制阈值可由用户通过外部电阻器在 100mA 至 2.1A 之间调节,或在内部固定。电源开关的上升和下降时间受到控制,以尽量减少开关期间的电流振铃。内部反向电压检测比较器会在以下情况下禁用电源开关:输出电压高于输入电压,以保护开关输入侧的器件。 /FLAG 逻辑输出在过流、反向电压或过温情况下置为低电平。该开关由逻辑使能输入高电平有效或低电平有效控制。
附件下载
PCB生产文件-ncp380lsnajagevb_gerber.zip
原理图-ncp380lsnajagevb_schematic.pdf
物料清单文件-ncp380lsnajagevb_bom_rohs.pdf
原理图PDF
全屏
评论
0 / 100
查看更多
