内容介绍
内容介绍
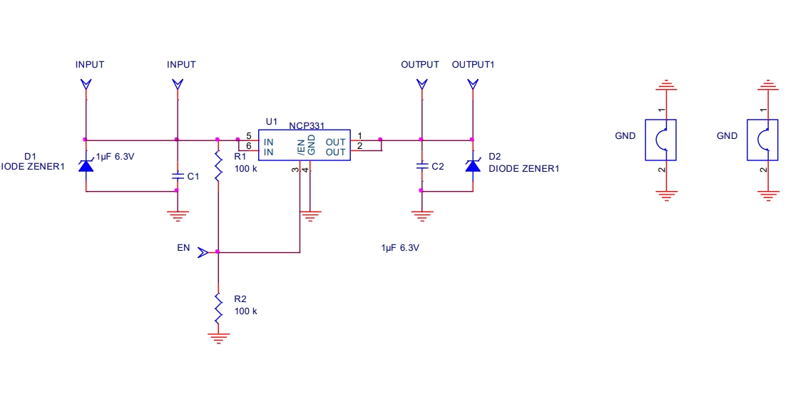
NCP331SNT1GEVB 评估板旨在快速测试 NCP331,这是一款由 1.5ms 软启动序列控制的低 Ron N 沟道 MOSFET,适用于移动应用。
附件下载
PCB生产文件-ncp331snt1gevb_gerber.zip
原理图-ncp331snt1gevb_schematic.pdf
物料清单文件-ncp331snt1gevb_bom_rohs.pdf
原理图PDF
全屏
评论
0 / 100
查看更多

NCP331SNT1GEVB 评估板旨在快速测试 NCP331,这是一款由 1.5ms 软启动序列控制的低 Ron N 沟道 MOSFET,适用于移动应用。