内容介绍
内容介绍
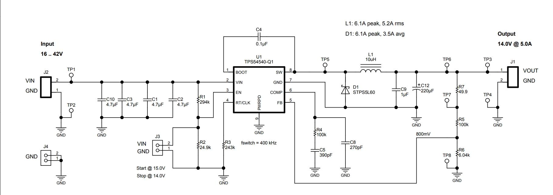
此设计是一种输入电压范围为 16V 至 42V 的非同步降压转换器,可提供 14V (5A) 输出。它针对大型负载步进实施了优化。此 IC 包含适用于汽车应用的 Q 级选项。
特性
- TPS54540-Q1 集成了适用于小型解决方案尺寸的高侧 MOSFET
- 宽输入电压范围最高可达 42 V
- 可在轻负载下实现高效率的 146-µA 工作电流
- 经过优化,可支持大型负载步进
- TPS54540-Q1 符合 AEC-Q100 标准,工作结温范围为 -40 至 150 °C
- 电路设计已构建完成并通过测试
附件下载
Assembly drawing-TIDRB80.pdf
Bill of materials (BOM)-SLVRBC1.pdf
PCB layout-TIDRB81.pdf
Schematic-SLURAS2.pdf
原理图PDF
全屏
评论
0 / 100
查看更多
