内容介绍
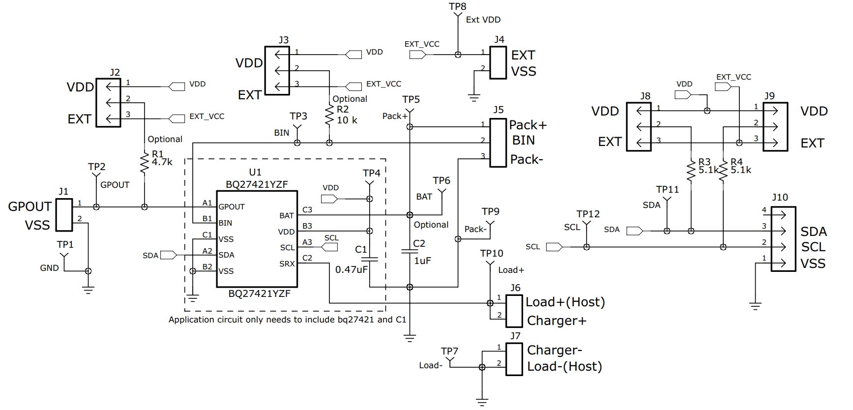
该参考设计是适用于 bq27421 的全套评估系统解决方案。该解决方案中包括一个带有集成式电流感应电阻器的 bq27421 电路模块。使用此设计需要配备用于电量监测计接口的 EV2300 或 EV2400 PC 接口板(可单独订购)、PC USB 电缆以及基于 Windows 的 PC 软件。该电路模块包含一个 bq27421 集成电路,以及监控和预测系统端电量监测解决方案容量所需的其它所有板载组件。该电路模块直接与电池组相连。使用 EV2300 或 EV2400 接口板和软件,用户可以:(1)读取 bq27421 数据寄存器。(2)对芯片组进行编程,以获得不同配置。(3)记录循环数据以便进一步评估。(4) 对 bq27421 解决方案在不同充电和放电条件下的整体功能进行评估。可从德州仪器 (TI) 网站的产品文件夹下载基于 Windows 的最新 PC 软件。该参考设计是适用于 bq27421 的全套评估系统解决方案。该解决方案中包括一个带有集成式电流感应电阻器的 bq27421 电路模块。使用此设计需要配备用于电量监测计接口的 EV2300 或 EV2400 PC 接口板(可单独订购)、PC USB 电缆以及基于 Windows? 的 PC 软件。该电路模块包含一个 bq27421 集成电路,以及监控和预测系统端电量监测解决方案容量所需的其它所有板载组件。该电路模块直接与电池组相连。使用 EV2300 或 EV2400 接口板和软件,用户可以:(1)读取 bq27421 数据寄存器。(2)对芯片组进行编程,以获得不同配置。(3)记录循环数据以便进一步评估。(4) 对 bq27421 解决方案在不同充电和放电条件下的整体功能进行评估。可从德州仪器 (TI) 网站的产品文件夹下载基于 Windows 的最新 PC 软件。
特性
- 串联电池数:1S
- 最大输入电压:4.5V
- 最大充电电流:2A
- 通信:I2C
- 特性:集成式感应电阻器
- 组装电路模块,便于快速设置和评估
