内容介绍
内容介绍
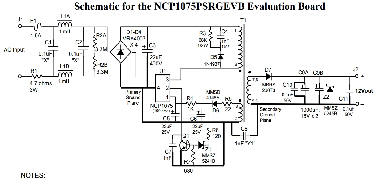
NCP1075 初级感应 EVAL 演示板是一款通用输入、离线、10 瓦输出、恒压电源,可为不需要严格输出电压调节的电表或白色家电应用供电。此版本的 NCP1075 反激电路在次级侧没有电压感应,但利用变压器初级侧的辅助绕组来感应 Vout 模拟,从而无需使用 NCP431 和光耦合器。欲了解更多信息,请参阅数据表。
附件下载
PCB生产文件-ncp1075psrgevb_gerber.zip
原理图-ncp1075psrgevb_schematic.pdf
物料清单文件-ncp1075psrgevb_bom_rohs.pdf
原理图PDF
全屏
评论
0 / 100
查看更多
