内容介绍
内容介绍
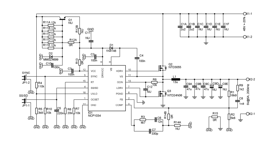
- NCP1034 是一款专为高性能同步降压 DC-DC 转换而设计的高压 PWM 控制器。它能够使用高达 500 kHz 的可编程开关频率来驱动外部 N-MOSFET 对,提供系统级设计的灵活性。该控制器具备外部同步功能,有助于简化滤波器设计。在低压应用中,NCP1034 可以使用内部 1.25 V 参考电压来精确调节输出电压。此外,它还提供了欠压锁定和断续电流限制等保护功能,确保在故障情况下系统的安全性。
附件下载
PCB生产文件-ncp1034bck5vgevb_gerber.zip
使用说明文件-evbum2356-d.pdf
原理图-ncp1034bck5vgevb_schematic.pdf
物料清单文件-ncp1034bck5vgevb_bom_rohs.pdf
评论
0 / 100
查看更多
